Research Paper Volume 14, Issue 6 pp 2793—2804

Local anesthetic levobupivacaine inhibits stemness of osteosarcoma cells by epigenetically repressing MAFB though reducing KAT5 expression

class="figure-viewer-img"

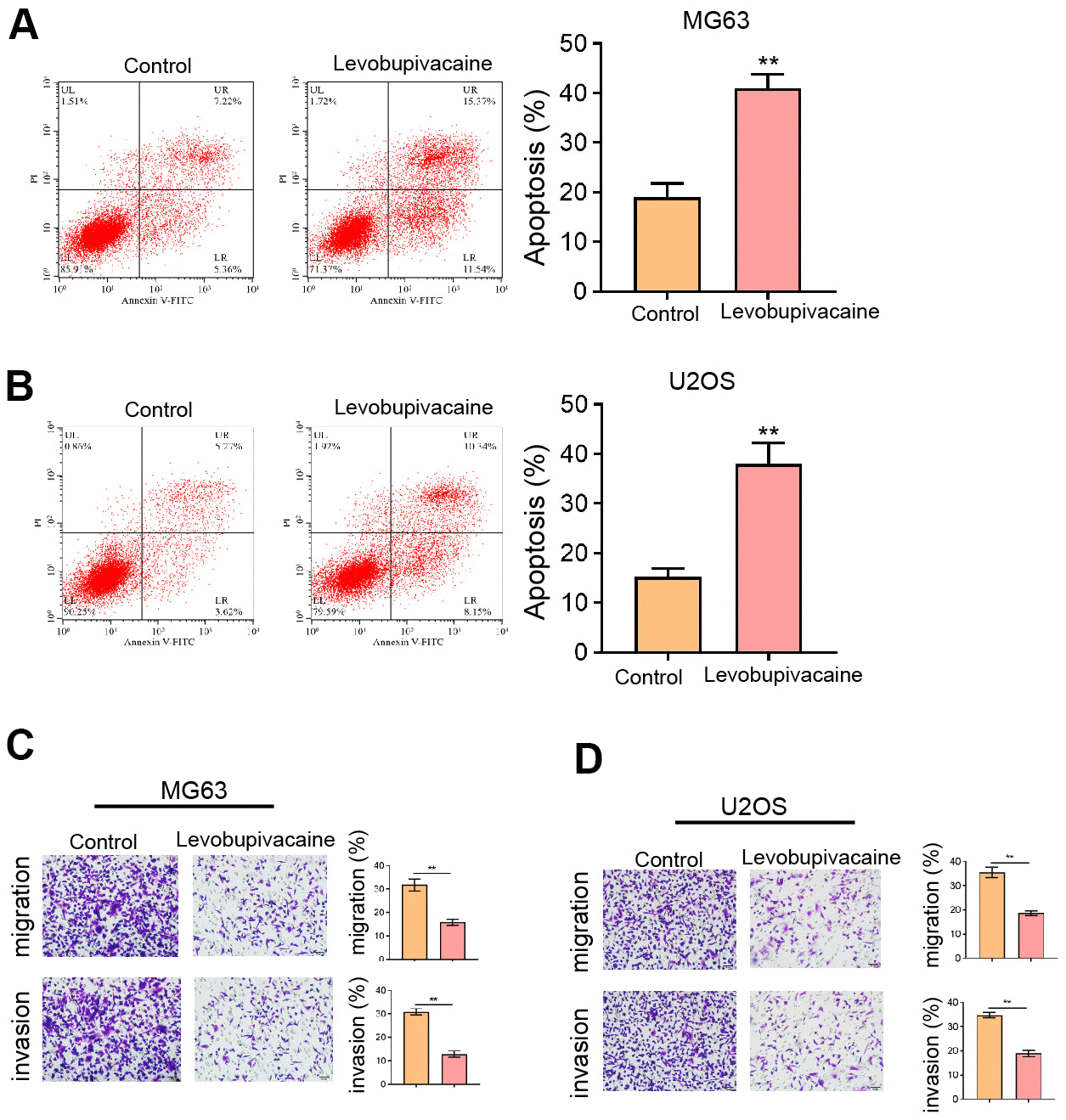
Figure 2. Levobupivacaine induces osteosarcoma cell apoptosis and represses invasion. (AD) MG63 and U2OS cells were treated with levobupivacaine (2 mM). (A, B) Cell apoptosis was analyzed by Annexin V/PI apoptosis detection kit. (C, D) Cell invasion and migration were detected by transwell assays. mean ± SD, ** P < 0.01.