Research Paper Volume 14, Issue 6 pp 2855—2867

Cyclin B2 overexpression promotes tumour growth by regulating jagged 1 in hepatocellular carcinoma

class="figure-viewer-img"

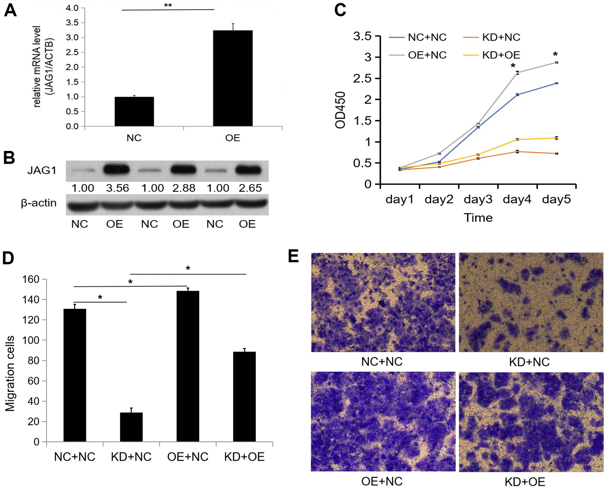
Figure 5. Overexpression of JAG1 restores the inhibition of proliferation and migration caused by knockdown of CCNB2. (A) The over-expression efficiency of JAG1 was detected by qPCR. (B) Western blot was used to observe the over-expression efficiency of JAG1 protein. (C) CCK-8 assays were performed after cell infection in Huh-7 cells. (D) Transwell assay observed the number of migratory cells in each group after Huh-7 cell infection. (E) Huh-7 migratory cells were detected by transwell assay. *p < 0.05, **p < 0.01.