Research Paper Volume 14, Issue 8 pp 3652—3665

microRNA-569 inhibits tumor metastasis in pancreatic cancer by directly targeting NUSAP1

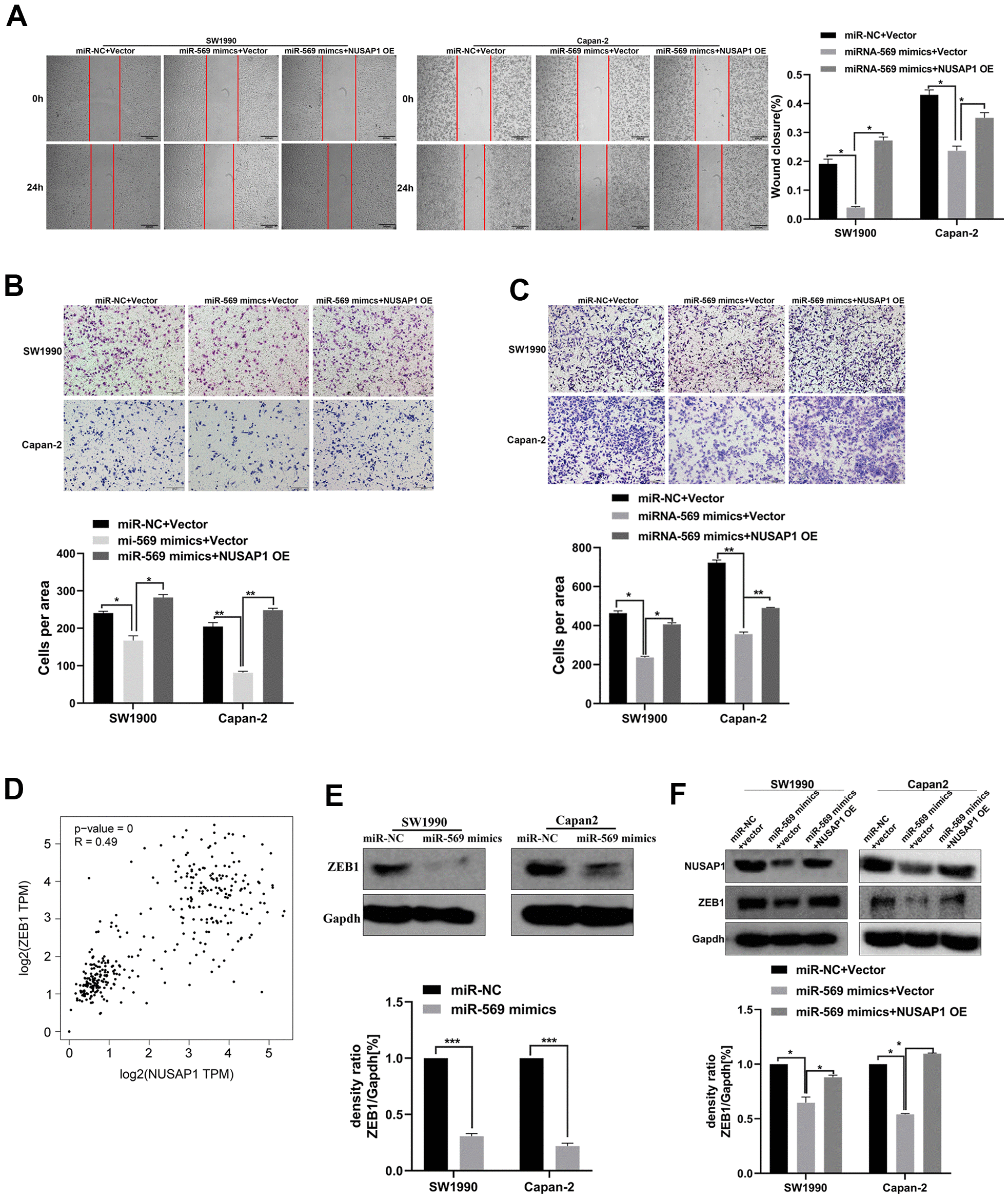
class="figure-viewer-img"

Figure 8. miR-569/NUSAP1/ZEB1 axis involved in the metastasis of PC cells. (A) Wound healing showed the migratory abilities of PC cells transfected with a combination of miR-NC and vector, or miR-569 mimics and vector, or miR-569 mimics and NUSAP1 OE; (B) Transwell assay showed the migratory abilities of PC cells transfected with a combination of miR-NC and vector, or miR-569 mimics and vector or miR-569 mimics and NUSAP1 OE; (C) Transwell assay demonstrated the invasive abilities of PC cells transfected with a combination of miR-NC and vector, or miR-569 mimics and vector or miR-569 mimics and NUSAP1 OE; (D) The GEPIA database showed that a significant positive correlation between NUSAP1 and ZEB1 could be observed in PC tissues. (E) Western blot assay showed the ZEB1 protein expression level after over-expression of miR-569. (F) Western blot assay showed the protein expression levels of PC cells transfected with a combination of miR-NC and vector, or miR-569 mimics and vector or miR-569 mimics and NUSAP1 OE; (* p < 0.05, ** p < 0.01, n = 5, Student’s t-test, means ± 95% CI).