Research Paper Volume 14, Issue 10 pp 4220—4246

Senescence-associated morphological profiles (SAMPs): an image-based phenotypic profiling method for evaluating the inter and intra model heterogeneity of senescence

class="figure-viewer-img"

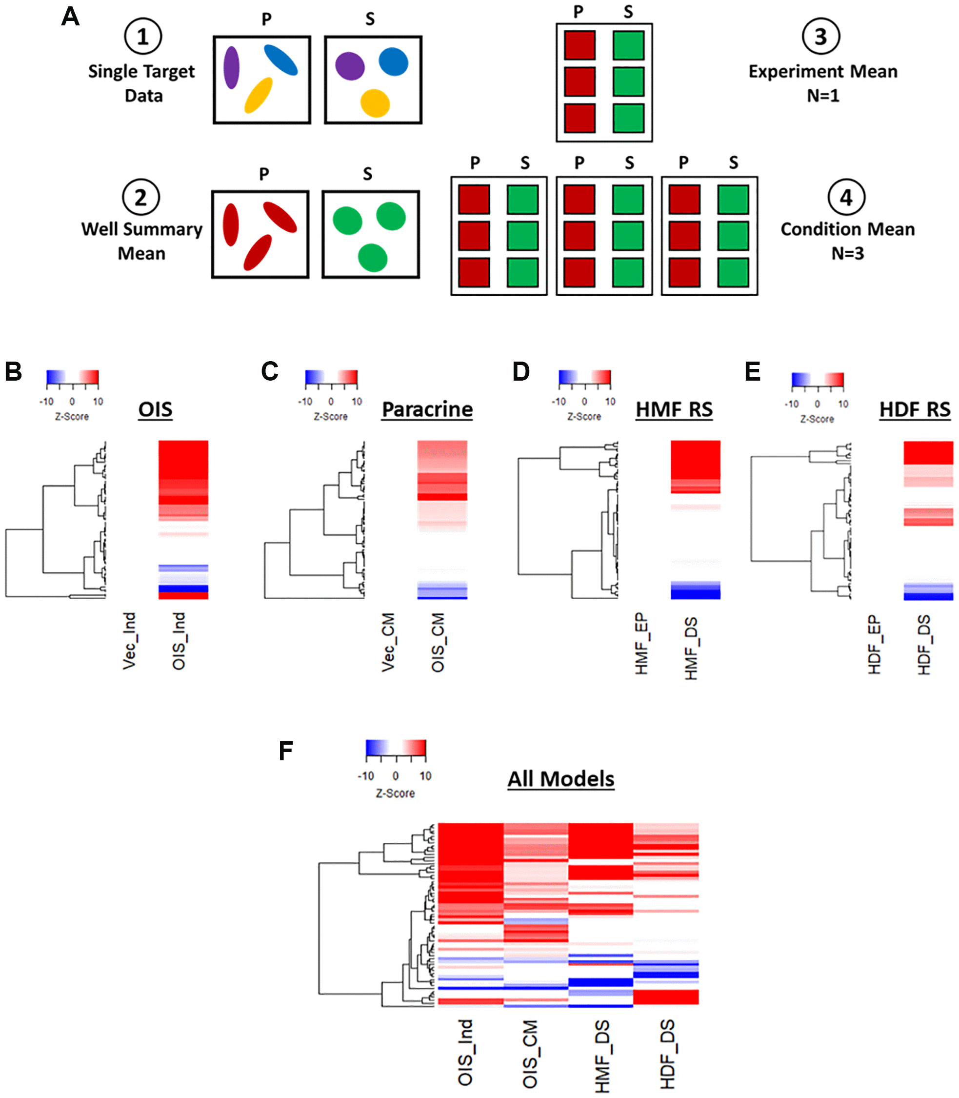
Figure 2. Phenotypic profiling of senescence via Z-score profile generation. (A) Schematic overview of data processing proceeding Z-score generation for each senescence model (P: proliferating condition, S: Senescence condition). (BE) Z-score profile heatmaps for oncogene-induced senescence (OIS), paracrine senescence (Paracrine), HMF replicative senescence (HMF RS) and HDF replicative senescence (HDF RS) models. Y-axis comprises 62 morphological features (Red = positive modulation, Blue = negative modulation), White = no change). Proliferating conditions: vector induction (Vec_Ind), vector conditioned media (Vec_CM), HMF early proliferating (HMF_EP) and HDF early proliferating (HDF_EP). Senescence conditions: OIS induction (OIS_Ind), OIS conditioned media (OIS_CM), HMF deep senescence (HMF_DS), HDF deep senescence (HDF_DS). (F) Summary Z-score profile heat map of senescence conditions from each senescence model. Y-axis comprises 62 morphological features.