Research Paper Volume 14, Issue 11 pp 4755—4768

LINC00094/miR-19a-3p/CYP19A1 axis affects the sensitivity of ER positive breast cancer cells to Letrozole through EMT pathway

class="figure-viewer-img"

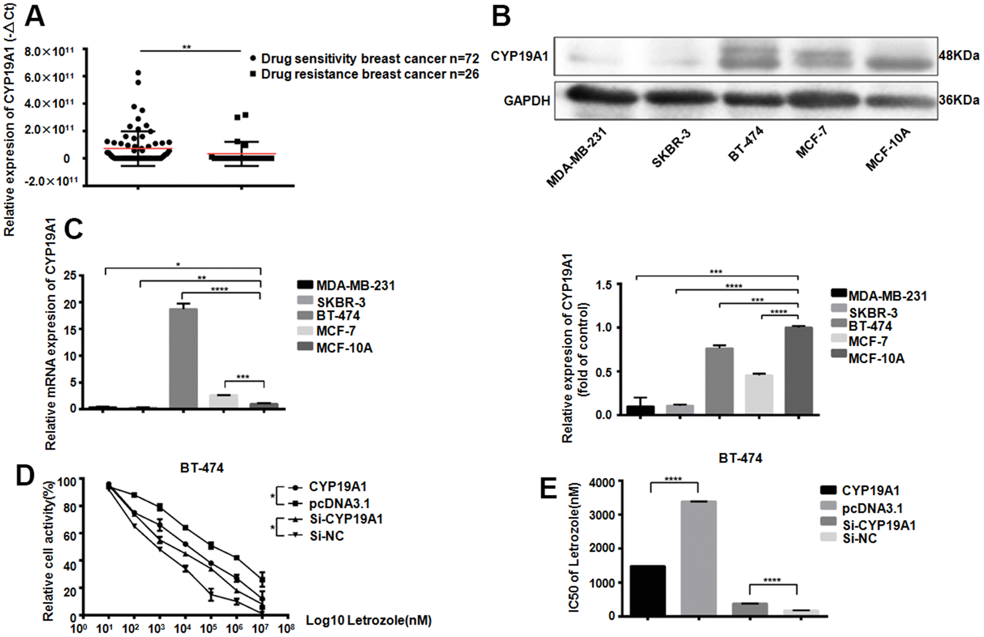
Figure 1. CYP19A1 expression promotes the sensitivity of ER positive breast cancer cells to Letrozole. (A) mRNA expression level of CYP19A1 in plasma of breast cancer patients was detected by RT-QPCR and analyzed by Mann Whitney test.**P<0.01. (B) Western Blot Analysis of endogenous protein expression levels of CYP19A1 in 5 breast cancer cell lines, using GAPDH as an internal reference, and 3 experiments were repeated. ***P<0.001, ****P<0.0001. (C) RT-QPCR was used to detect the endogenous mRNA expression level of CYP19A1 in 5 breast cancer cell lines. β-actin was used as an internal reference, and 3 replicates were carried out each time. *P<0.05, **P<0.01, ***P<0.001, ****P<0.0001. (D) BT-474 cells in 4 groups were treated with 8 concentrations of Letrozole, and CCK-8 was added 48 hours later to detect cell activity. Cells in each group had 3 repeated Wells. **P<0.01. (E) Graphpad Prism calculated the IC50 of four groups of BT-474 cells against Letrozole. ****P<0.0001.