Research Paper Volume 14, Issue 11 pp 4755—4768

LINC00094/miR-19a-3p/CYP19A1 axis affects the sensitivity of ER positive breast cancer cells to Letrozole through EMT pathway

class="figure-viewer-img"

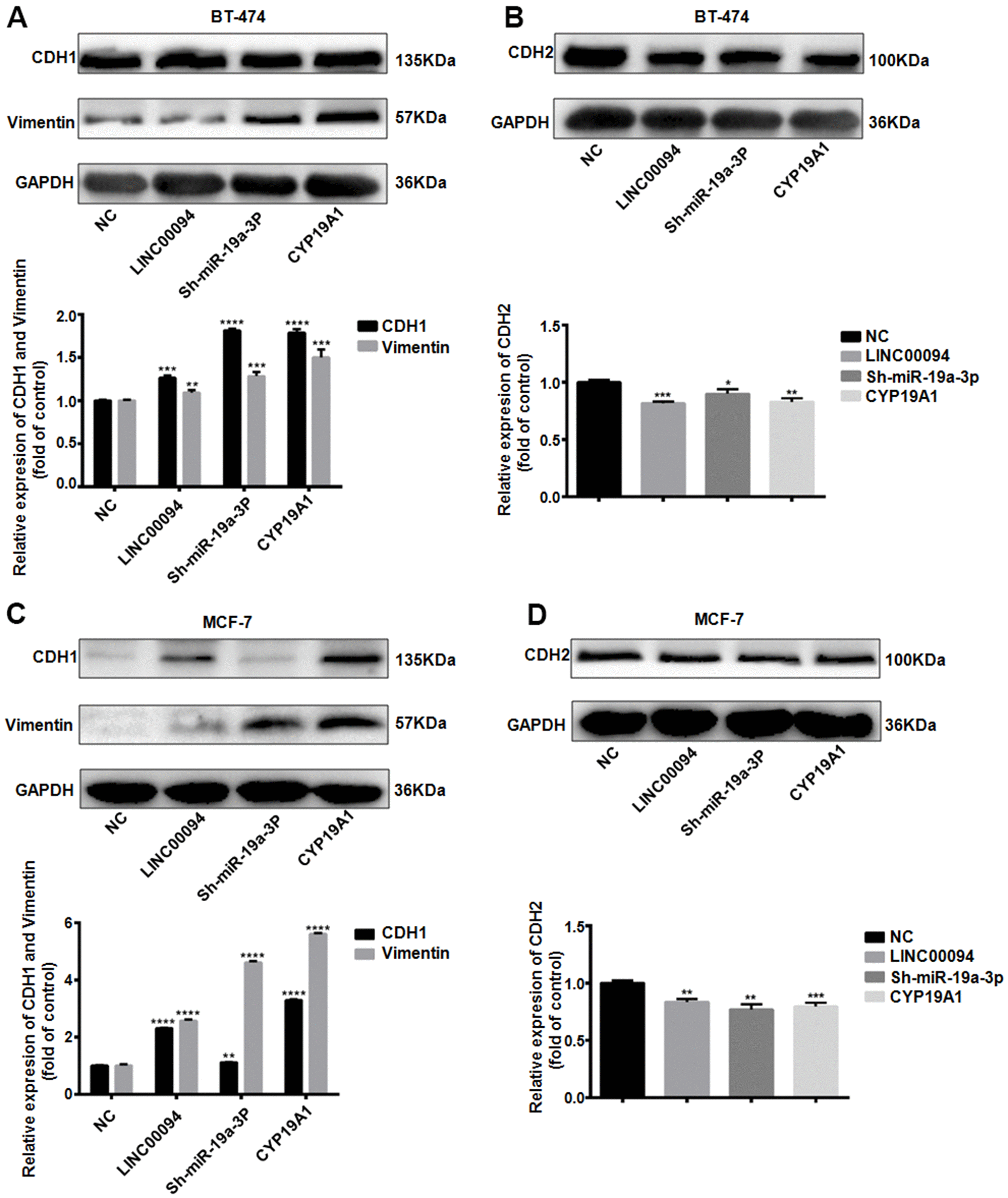
Figure 7. The LINC00094/ miR-19a-3p /CYP19A1 axis affects EMT progression in breast cancer. (A) Western Blot was used to detect the protein expression levels of CDH1 and Vimentin in BT-474 transfected cells, with GAPDH as internal reference. The experiment was repeated for 3 times. **P<0.01, ***P<0.001, ****P<0.0001. (B) Western Blot was used to detect the protein expression level of CDH2 in BT-474 transfected cells, with GAPDH as internal reference. The experiment was repeated for 3 times. * P <0.05, **P<0.01, ***P<0.001, ****P<0.0001. (C) Western Blot was used to detect the protein expression levels of CDH1 and Vimentin in MCF-7 transfected cells, with GAPDH as internal reference. The experiment was repeated for 3 times. **P<0.01, ****P<0.0001. (D) Western Blot was used to detect the protein expression level of CDH2 in MCF-7 transfected cells, with GAPDH as internal reference. The experiment was repeated for 3 times. **P<0.01, ***P<0.001.