Research Paper Volume 14, Issue 11 pp 4914—4926

CircSOX9 acts as a molecular sponge of miR-485-3p to promote the progression of nasopharyngeal carcinoma

class="figure-viewer-img"

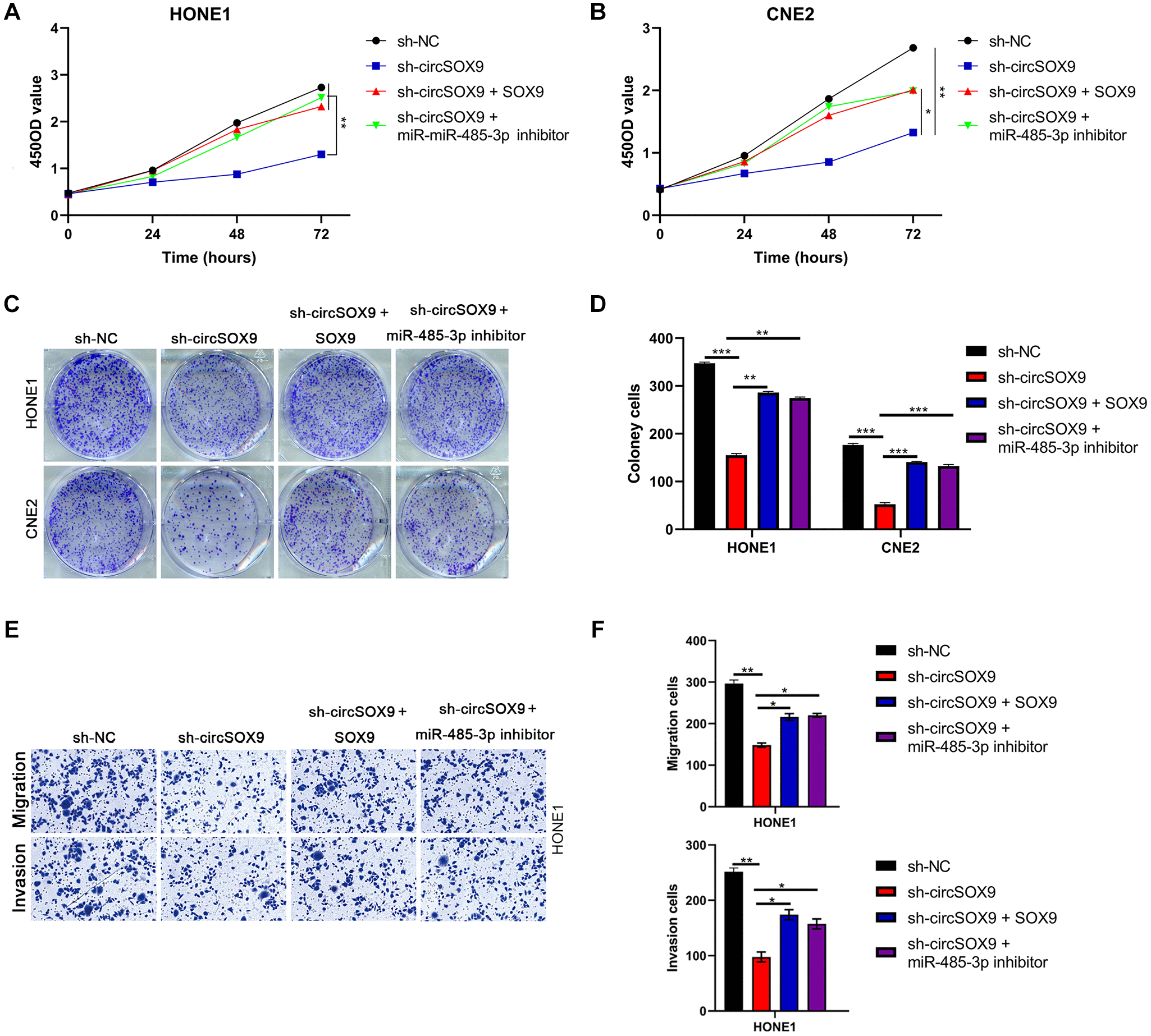
Figure 7. CircSOX9 promotes the proliferation and invasion of nasopharyngeal carcinoma by regulating miR-485-3p/SOX9 signal axis. (A, B) After HONE1 or CNE2 was transfected with the corresponding plasmid, cell proliferation of each group was tested by CCK8. (C, D) After HONE1 or CNE2 was transfected with the corresponding plasmid, cell proliferation of each group was tested by plate formation assays. (E, F) Transwell assay was used to detect cell migration and invasion in each group.*P < 0.05, **P < 0.01, ***P < 0.001.