Research Paper Volume 14, Issue 17 pp 6905—6916

NOX4 promotes Kupffer cell inflammatory response via ROS-NLRP3 to aggravate liver inflammatory injury in acute liver injury

class="figure-viewer-img"

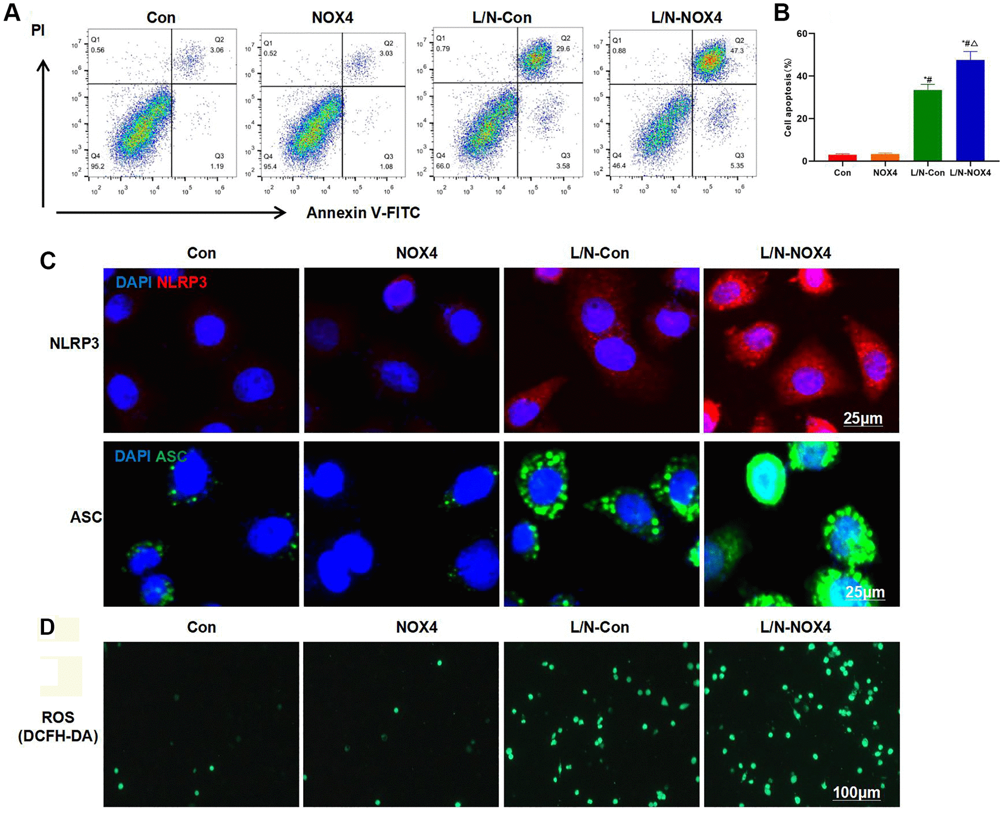
Figure 1. NOX4 promotes inflammatory injury in KCs. (A, B) Results of FCM assay (n = 3). The cell apoptosis levels in Con and NOX4 groups were relatively low, with no obvious inflammatory injury. Obvious cell apoptosis was observed in L/N-Con group, and the apoptosis rate was higher than that in Con and NOX4 groups. The cell apoptosis rate in L/N-Con group was further up-regulated, higher than that in L/N-Con group. *P < 0.05, compared with Con group; #P < 0.05, compared with NOX4 group; P < 0.05, compared with L/N-Con group. (C) Results of IF staining (n = 3). L/N promoted the activation of NLRP3 inflammasome, and the levels of NLRP3 and ASC increased. The levels NLRP3 and ASC further increased in L/N-NOX4 group, higher than those in L/N-Con group. (D) ROS detection by the DCFH-DA probe (n = 3). The numbers of positive cells in Con and NOX4 groups decreased, that in L/N group increased, and that in L/N-NOX4 group further increased, indicating that NOX4 promoted ROS expression under the inflammatory condition.