Research Paper Volume 15, Issue 3 pp 765—776

Senolytic effect of high intensity interval exercise on human skeletal muscle

class="figure-viewer-img"

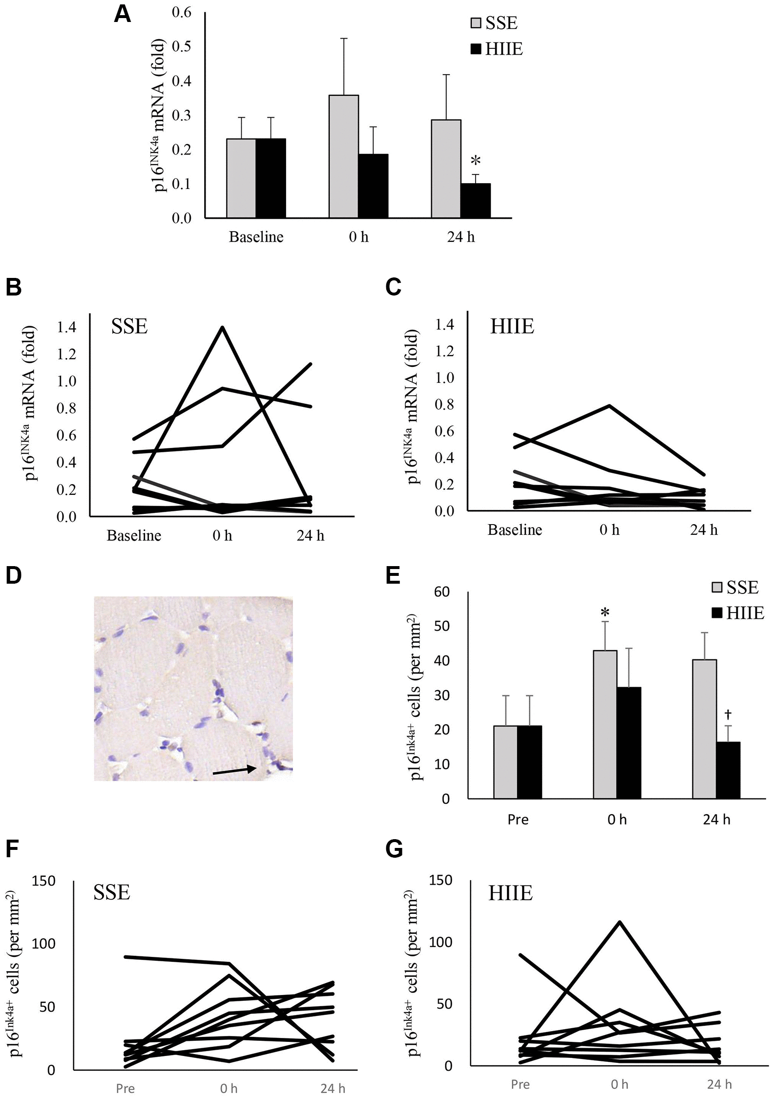
Figure 2. p16INK4a mRNA in human skeletal muscle 24 h after SSE and HIIE. The cellular senescence marker p16INK4a mRNA decreased 24 h after HIIE (d = 0.90, p = 0.04), whilst no change was observed after SSE at similar amount of cycling work (A). Individual responses in p16INK4a mRNA to SSE and HIIE are shown in (B and C), respectively. p16INK4a-expressing cells (representing all replicable cells) were located outsides myofibers, indicated by an arrow to brown precipitates (D). p16INK4a-expression cells (replicable cells) increased immediately after HIIE and returned to baseline in 24 h (E). Individual responses to SSE and HIIE are shown in (F and G), respectively. *Significant difference against pre-exercise baseline, p < 0.05. Significance against SSE, p < 0.05. Abbreviations: SSE: steady state cycling exercise (60% maximal aerobic power); HIIE: high intensity interval cycling exercise (120% maximal aerobic power).