Research Paper Volume 15, Issue 3 pp 791—809

Hair follicle mesenchymal stem cell exosomal lncRNA H19 inhibited NLRP3 pyroptosis to promote diabetic mouse skin wound healing

class="figure-viewer-img"

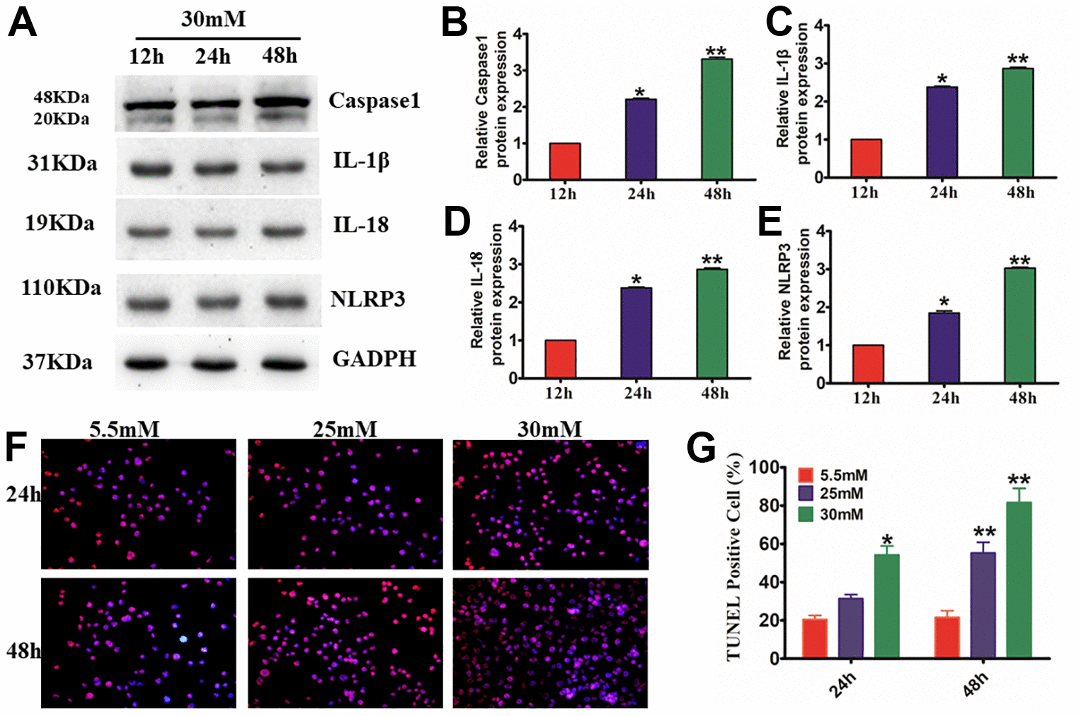
Figure 3. Effects of the activation of NLRP3 inflammasome and expression of pyroptosis-related proteins in HG-induced HaCaT cells. Western blotting (A), for caspase-1 (B), IL-1β (C), IL-18 (D), and NLRP3 (E) in HaCaT cells. (F, G), HaCaT apoptosis identified by the TUNEL assay (200×). *P<0.05 and **P<0.01versus the 5.5 mM cohort. Data are articulated as the mean±SD (n=6), and the experiment was redone independently three times.