Research Paper Volume 15, Issue 8 pp 3021—3034

lncRNA TUSC7 sponges miR-10a-5p and inhibits BDNF/ERK pathway to suppress glioma cell proliferation and migration

class="figure-viewer-img"

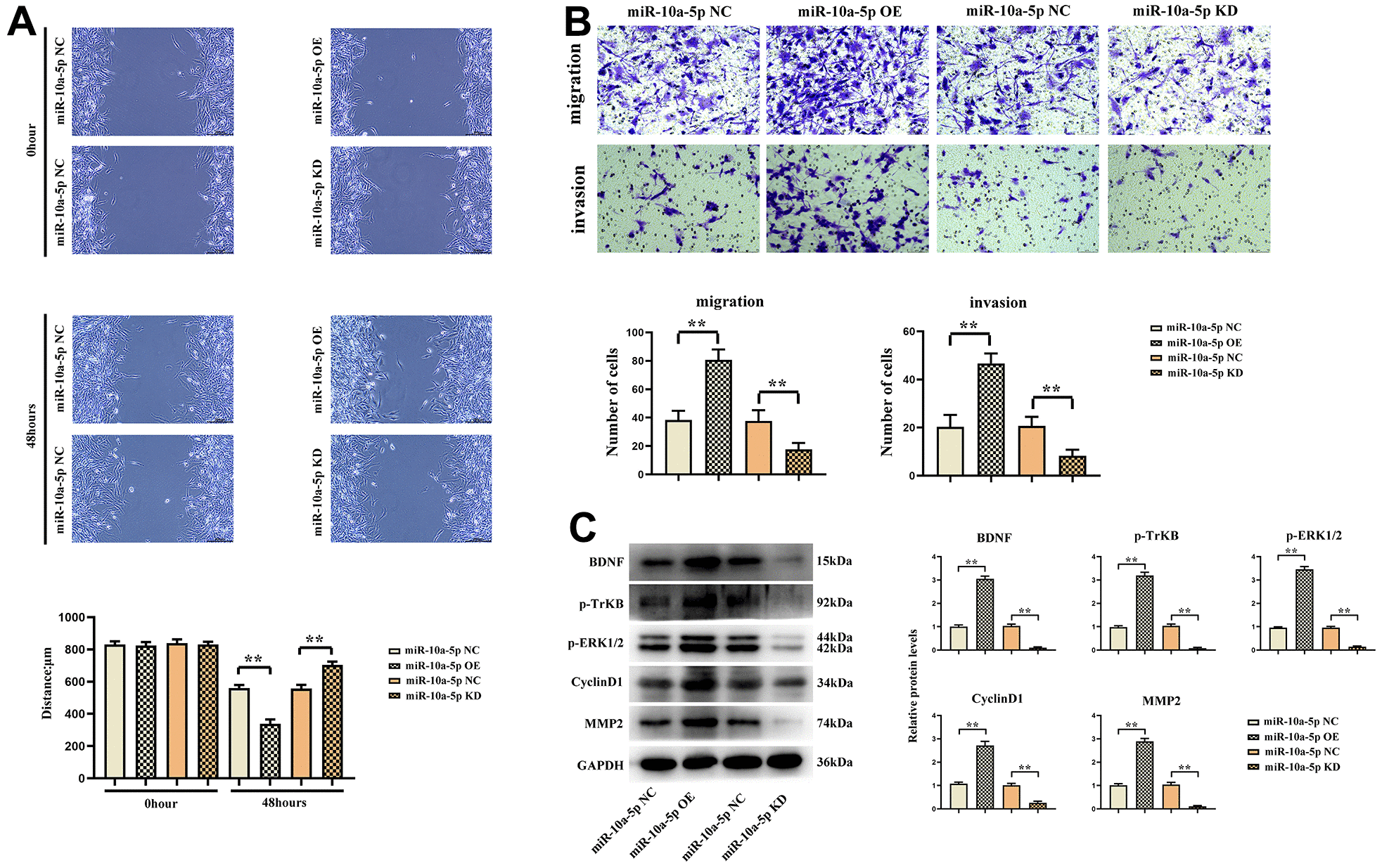
Figure 9. Overexpression of miR-10a-5p could promote the proliferation and migration of glioma cells by activating the BDNF/TrkB/ERK pathway. (A) Wound healing assay results of U251 cells and data statistics at 0 h and 48 h. (B) Transwell assay results of U251 cells and data statistics. (C) Relative expressions of BDNF/TrkB/ERK pathway-related proteins.