Research Paper Volume 15, Issue 10 pp 4182—4201

Sig1R activates extracellular matrix-induced bladder cancer cell proliferation and angiogenesis by combing β-integrin

class="figure-viewer-img"

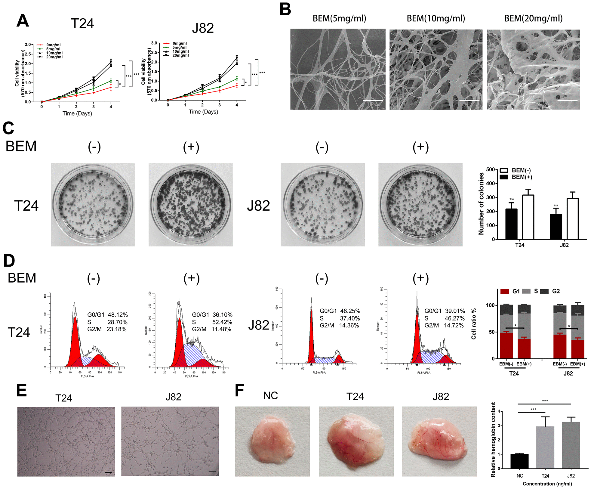
Figure 2. BEM induces cell proliferation and angiogenesis in bladder cancer cells. (A) Cell viability of T24 and J82 cells incubated with BEM hydrogels (0, 5, 10, and 20 mg/mL) for 4 days was evaluated using the MTT assay. (B) SEM images of fibrous collagen structures in BEM hydrogels (5, 10, and 20 mg/mL). Scale bars = 100 nm. (C) Cell cycle distribution of bladder cancer cells treated with BEM hydrogels (0 and 20 mg/mL) for 48 h was evaluated by flow cytometry. The percentage of cells in each phase are shown. (E, F) HUVECs treated with T24 and J82 medium formed capillary-like structures in the, scale bar = 100 μm. *p < 0.05, **p < 0.01, ***p < 0.001.