Research Paper Volume 15, Issue 10 pp 4444—4464

Development and validation of a novel T cell proliferation-related prognostic model for predicting survival and immunotherapy benefits in melanoma

class="figure-viewer-img"

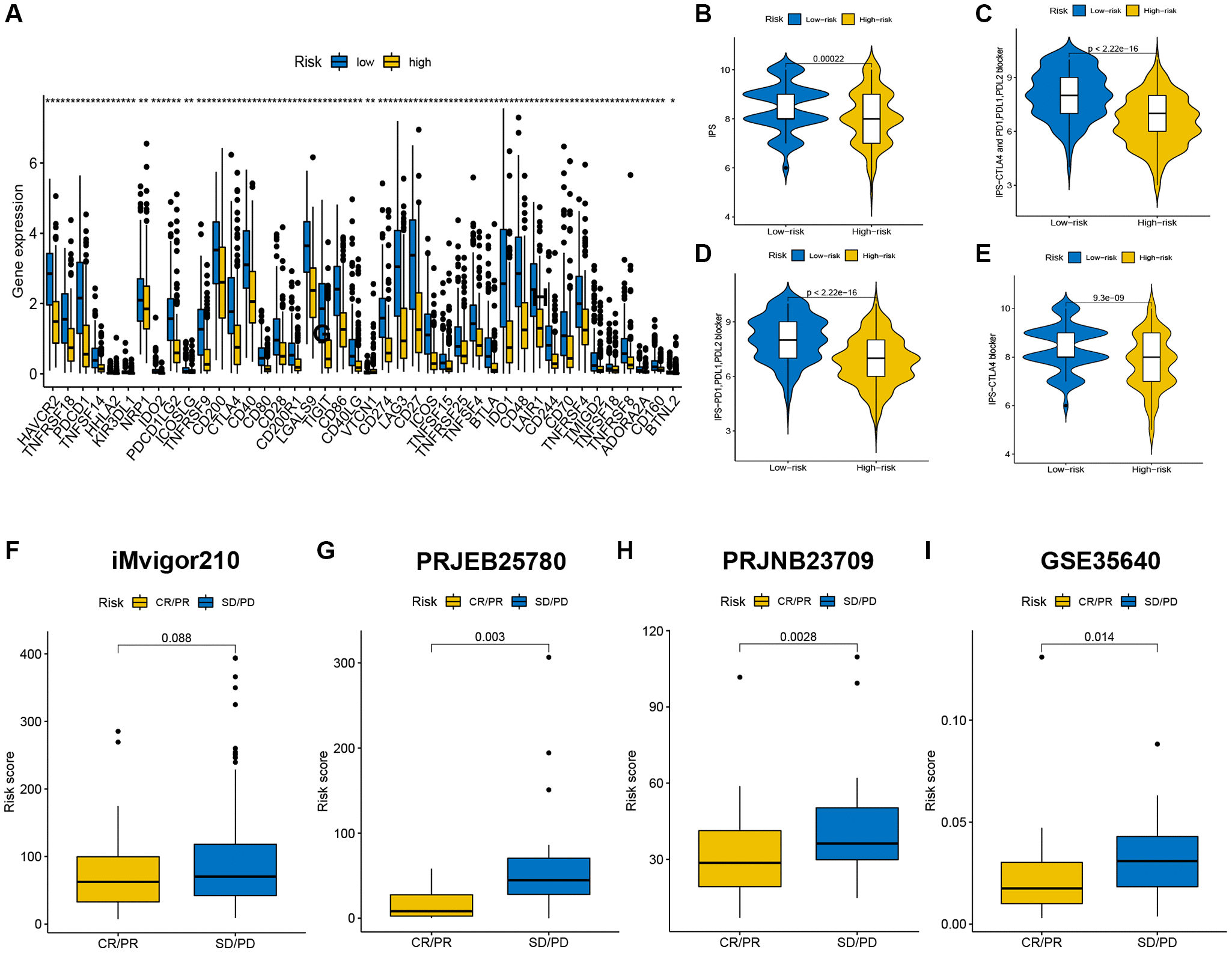
Figure 8. Immune checkpoint genes expression, IPSs and immunotherapy benefits of patients in the two risk groups. (A) The differences in immune checkpoint gene expression between the high-risk and low-risk groups. (BE) CR/PR patients had significantly lower risk scores than SD/PD patients in the iMvigor210 (F), PRJEB25780 (G), PRJNB23709 (H), and GSE35640 (I) cohorts.