Research Paper Volume 15, Issue 11 pp 4861—4874

Isoorientin ameliorates H2O2-induced apoptosis and oxidative stress in chondrocytes by regulating MAPK and PI3K/Akt pathways

class="figure-viewer-img"

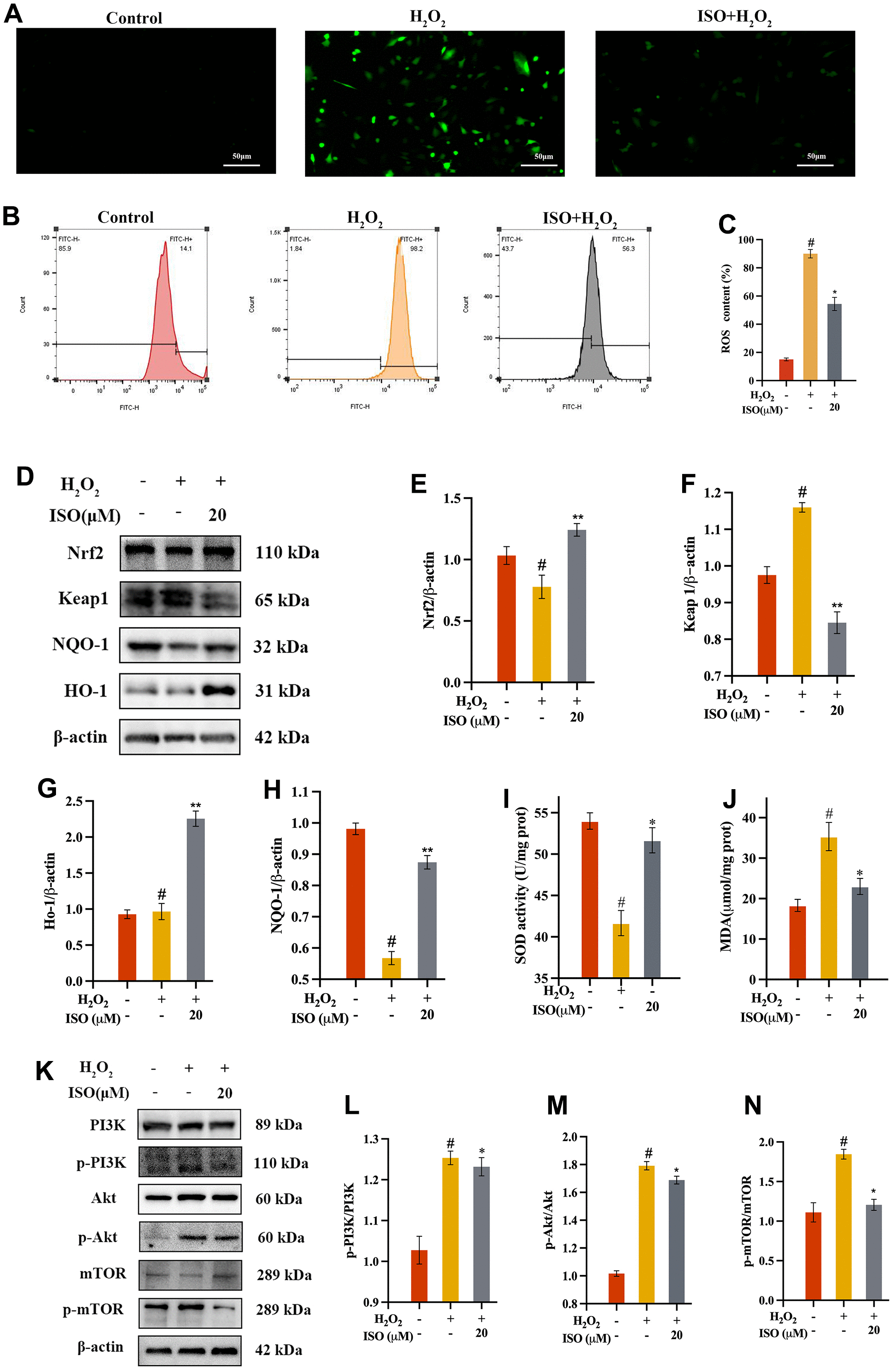
Figure 5. Effect of ISO on oxidative stress. (A) Fluorescence imaging analysis and (B) flow cytometry analysis on the ROS production of ISO treatment; (C) Bar graph summarizes the data on ROS production. (DH) Effects of ISO pretreatment on the Nrf2/keap1 pathway by western blotting analysis. (I, J) Effect of ISO on the level of SOD and the activity of MDA of H2O2-induced injury Chondrocytes viability. (KN) Effects of ISO pretreatment on the PI3K/Akt pathway by western blotting analysis. Results shown are expressed as means ± SD (n = 3). #p < 0.05 compared with control group, *p < 0.05 compared with OA group. The H2O2 concentration is 500 μM.