Research Paper Volume 15, Issue 11 pp 4889—4905

Immune landscape and prognostic immune-related signature in KRAS-mutated lung adenocarcinoma

class="figure-viewer-img"

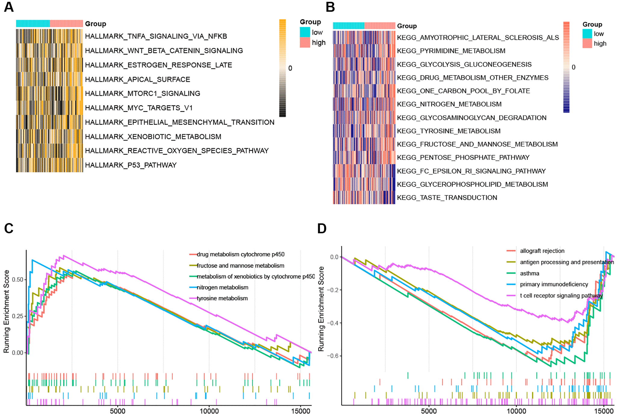
Figure 9. The ssGSEA score and GSEA of hallmark and KEGG pathways in high-risk and low-risk group. (A) The heatmap of ssGSEA score of hallmark pathways. (B) The heatmap of ssGSEA score of KEGG pathways. (C) GSEA plots of the activated KEGG pathways in the high-risk group. (D) GSEA plots of the suppressed KEGG pathways in the high-risk group.