Research Paper Volume 15, Issue 11 pp 5075—5095

The role of molecular subtypes and immune infiltration characteristics based on disulfidptosis-associated genes in lung adenocarcinoma

class="figure-viewer-img"

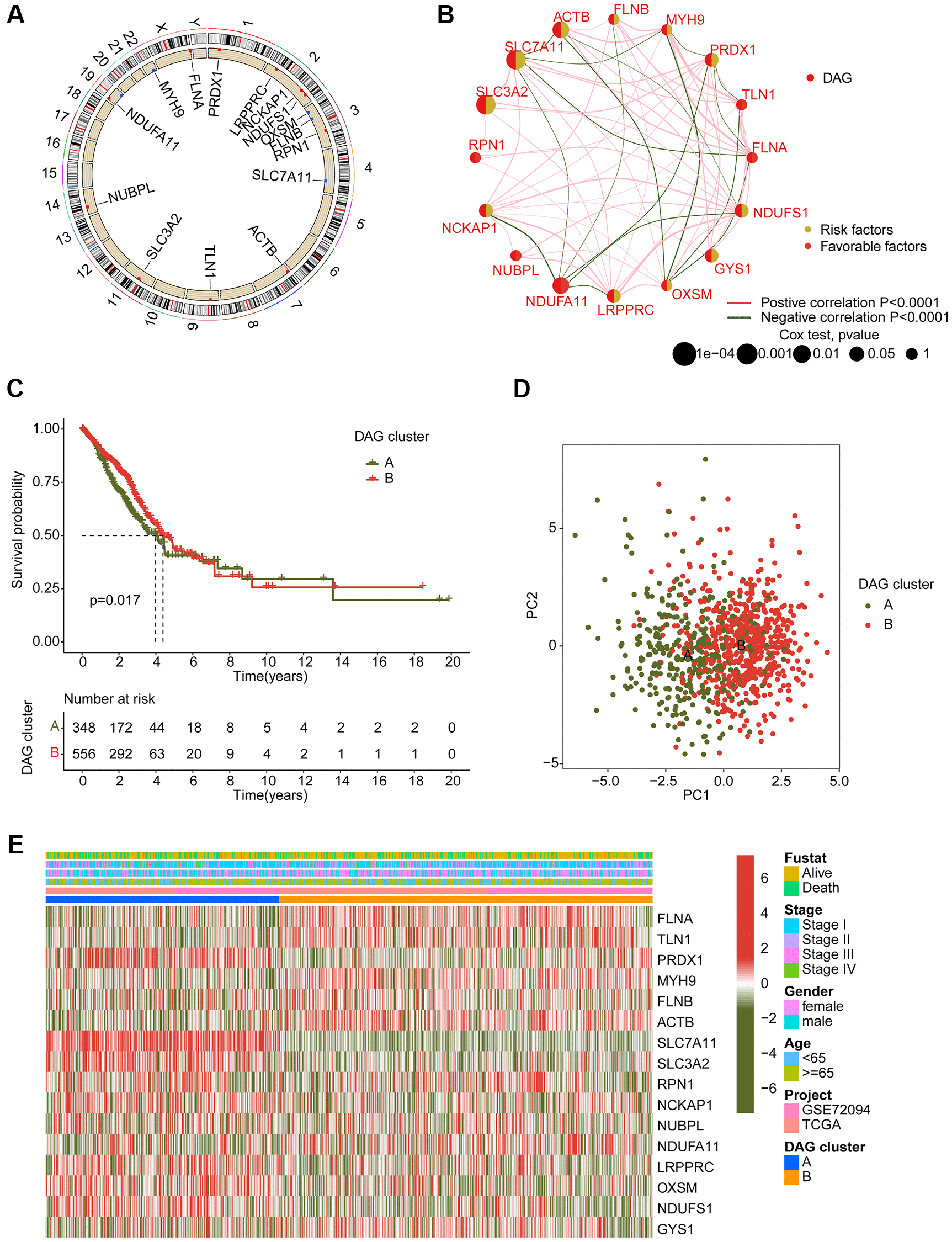
Figure 2. Generation of DAG-based molecular subtypes. (A) Location of DAG in chromosome. (B) Analysis of correlation and prognostic value of DAG in LUAD. (C) Clinical survival prognosis curve. (D) Unsupervised PCA of LUAD samples in DAG-based molecular subtypes. (E) Relationship of DAG expression and clinical variables (survival status, age, stage and gender) in DAG-based molecular subtypes.