Research Paper Volume 15, Issue 12 pp 5673—5697

DUSP10 is a novel immune-related biomarker connected with survival and cellular proliferation in lower-grade glioma

class="figure-viewer-img"

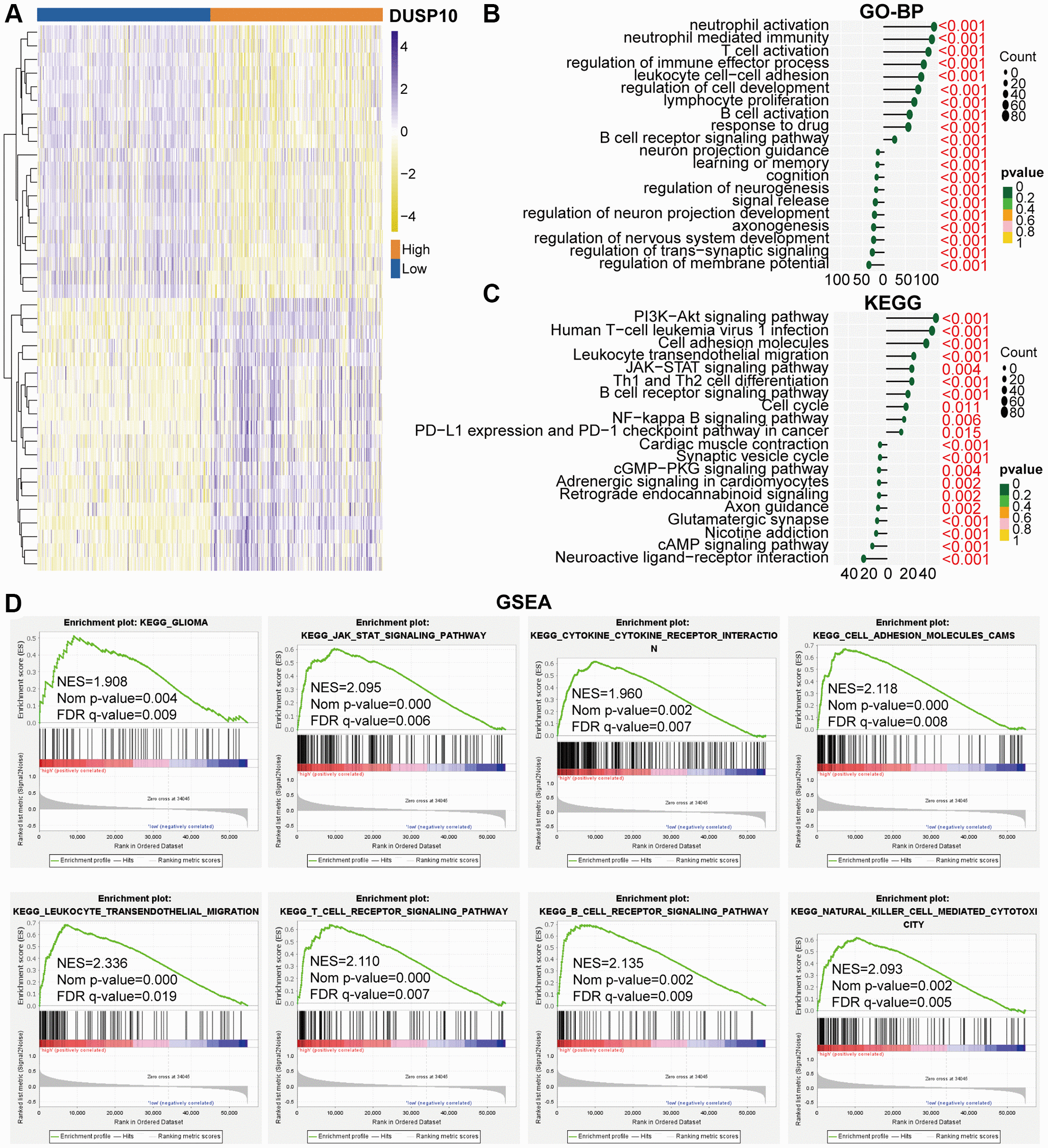
Figure 3. Biological functions of DUSP10 in LGG in TCGA. (A) DEGs between the low-DUSP10 and high-DUSP10 expression LGG subgroups. (B, C) The GO-BP (B) and KEGG (C) analyses for DUSP10 in LGG patients in the TCGA dataset. (D) GSEA in the TCGA dataset.