Research Paper Volume 15, Issue 13 pp 6179—6211

ZNF765 is a prognostic biomarker of hepatocellular carcinoma associated with cell cycle, immune infiltration, m6A modification, and drug susceptibility

class="figure-viewer-img"

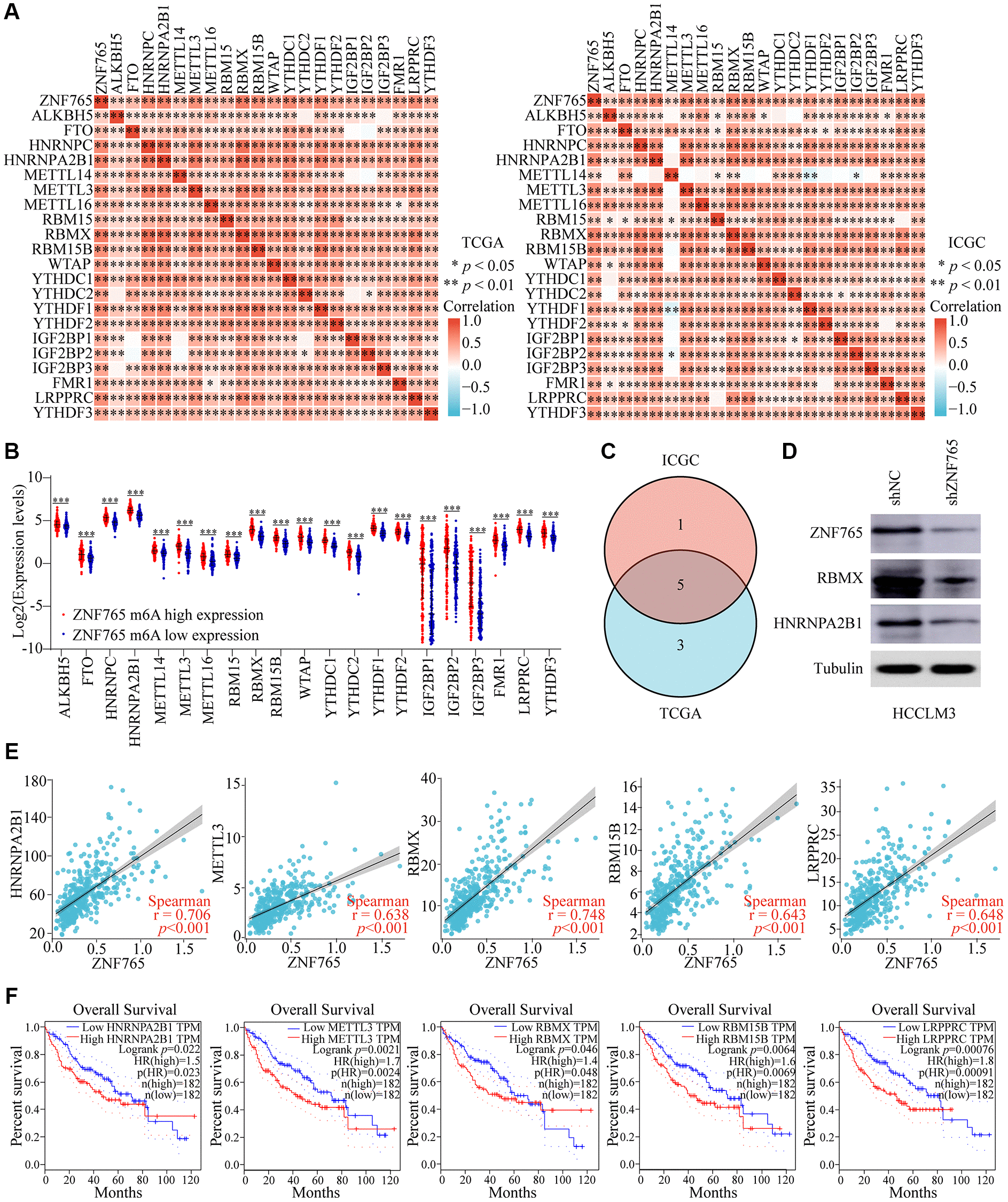
Figure 9. Corrections of ZNF765 expression with m6A modification in HCC. (A) The correlation between ZNF765 expression and the expression of m6A-modified genes was investigated by the Spearman statistical method using the TCGA and ICGC databases. (B) Distinct m6A-related gene expression in HCC patients with different expressions of ZNF765. (C) Five genes were found at the intersection of the TCGA and ICGC databases. (D) A Western blot was used to detect ZNF765, RBMX, and HNRNPA2B1 protein expression in HCCLM3 cells stably transfected with the control shRNA or the ZNF765 shRNA. (E) The correlation between ZNF765 and m6A-modified genes was analyzed by the scatter plot. (F) The overall survival of HCC patients was separated into two groups based on the high and low expression of these five m6A genes. *p < 0.05; **p < 0.01; ***p < 0.001.