Research Paper Volume 15, Issue 16 pp 8367—8383

The novel angiogenesis regulator circFAM169A promotes the metastasis of colorectal cancer through the angiopoietin-2 signaling axis

class="figure-viewer-img"

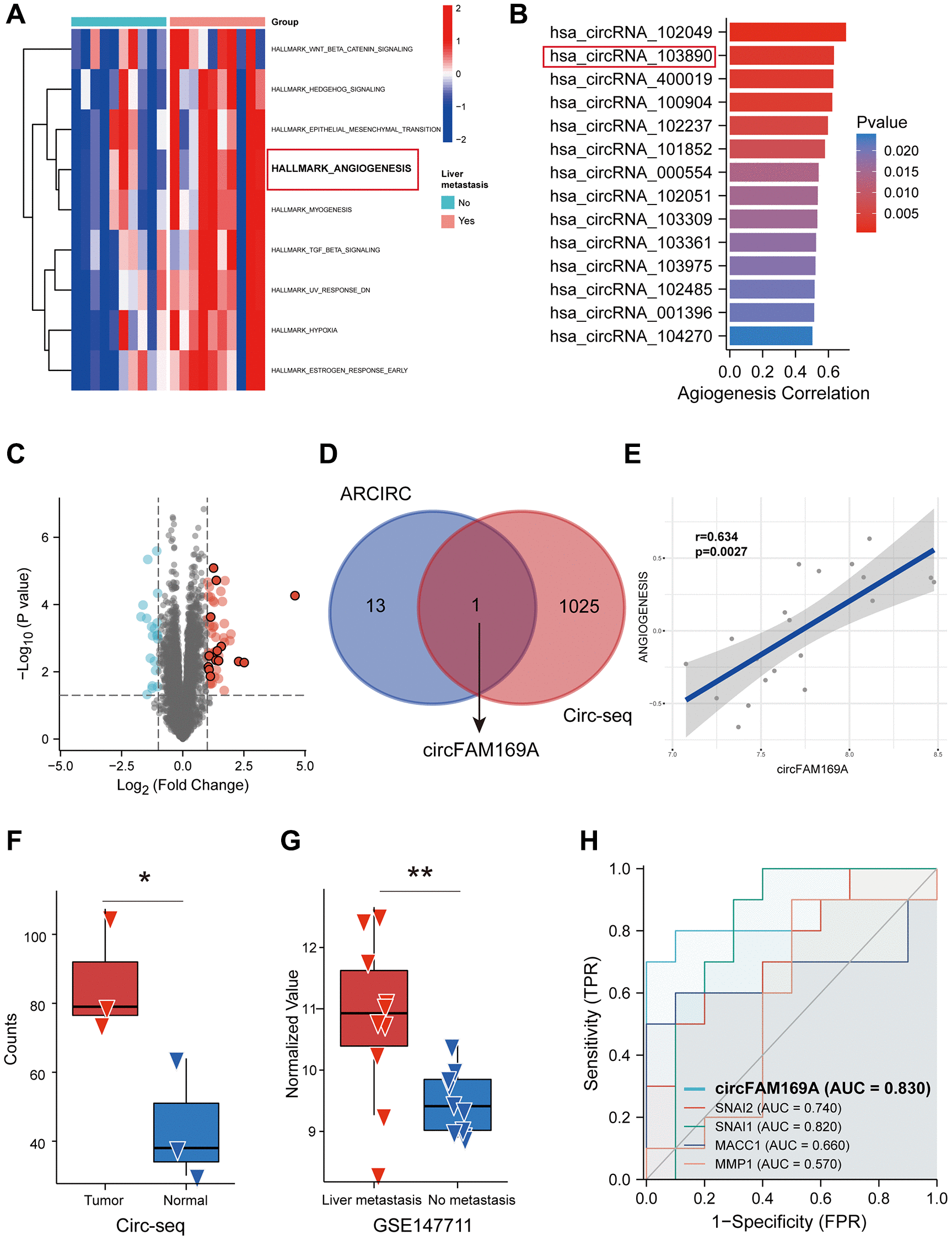
Figure 1. Screening of angiogenesis-related circular RNAs (circRNAs) in colorectal cancer (CRC). (A) Heatmap showing the up-regulated hallmarks in CRC patients with liver metastasis. (B) Spearman’s correlation analysis showing the correlation between circRNA expression and angiogenesis scores assessed by gene set variation analysis (GSVA). (C) Volcano diagram of circRNAs differentially expressed between CRC patients with and without liver metastasis. (D) Venn diagram of circRNAs highly associated with angiogenesis and upregulated circRNAs. (E) Correlation analysis between circFAM169A and angiogenesis scores assessed by GSVA. (F) Expression level of circFAM169A in CRC samples and non-tumoral tissues from GSE13572. (G) Expression level of circFAM169A in CRC patients with and without liver metastasis from GSE147711. (H) Receiver operating characteristic (ROC) curve showing the diagnostic value of circFAM169A compared with that of SNAI1, SNAI2, MACC1, and MMP1.