Research Paper Volume 15, Issue 17 pp 8744—8769

Comprehensive analysis and experimental validation reveal elevated CLCN4 is a promising biomarker in endometrial cancer

class="figure-viewer-img"

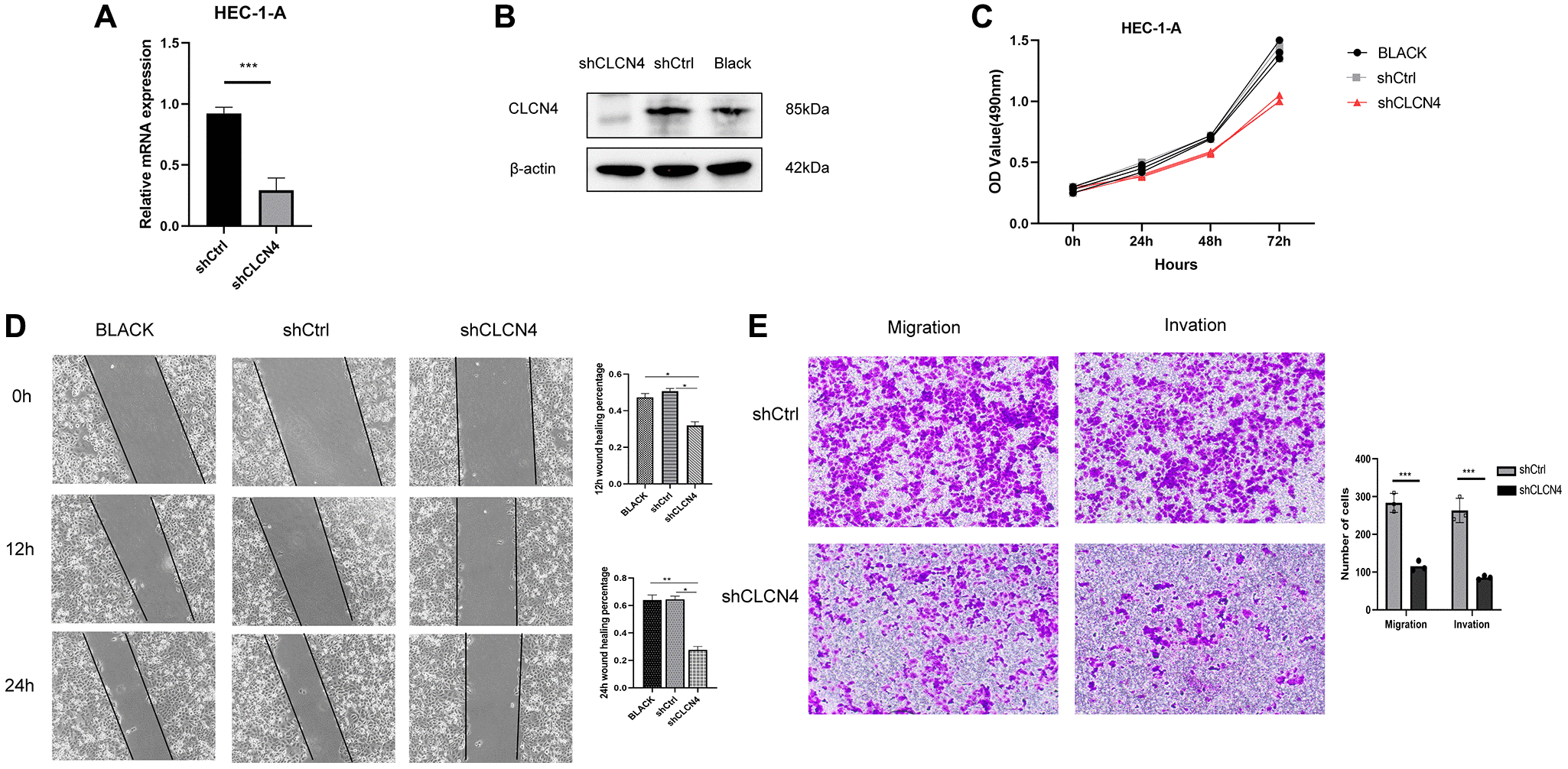
Figure 14. Knockdown of CLCN4 inhabit the proliferation of HEC-1-A cells. (A, B) qPCR and western blotting were used to verify the knockdown efficiency of shCLCN4. ***p < 0.001 (C) Growth curve was used to measure the effect of shCLCN4 on the proliferation of HEC-1-A cells by CCK8. (D) Wound healing of HEC-1-A cells between the BLCAK, shCtrl, shCLCN4 groups. *p < 0.05, **p < 0.01, ***p < 0.001. (E) Cell migration and migration of HEC-1-A cells between the shCtrl, shCLCN4 groups. ***p < 0.001.