Research Paper Volume 15, Issue 17 pp 8908—8929

TIMP1 shapes an immunosuppressive microenvironment by regulating anoikis to promote the progression of clear cell renal cell carcinoma

class="figure-viewer-img"

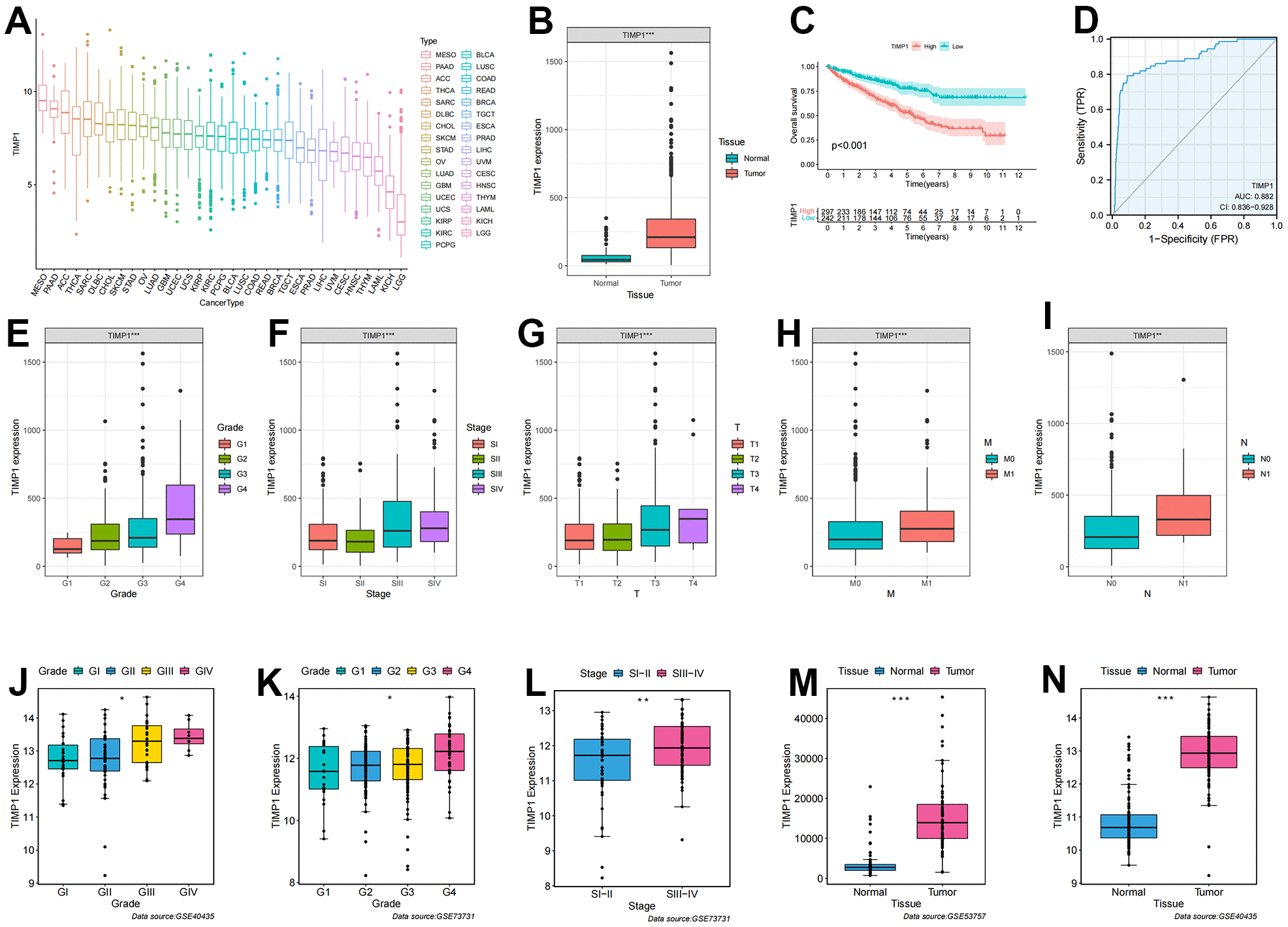
Figure 6. Correlation of TIMP1 expression profile with clinicopathological characteristics in ccRCC. (A) Expression profile of TIMP1 in 33 tumors; (B) Differential expression of TIMP1 in ccRCC and paracancerous tissues; (C) KM survival curves showing OS of TIMP1 in ccRCC; (D) ROC curves about TIMP1 in ccRCC; (EI) Differences in TIMP1 expression profile among clinicopathological variables (E) Grade; (F) Stage; (G) T stage; (H) M stage; (I) N stage; (JN) Differential expression of TIMP1 in different clinicopathological stages in the GEO validation datasets. (J, N) GSE40435; (K, L) GSE73731; (M) GSE53757.