Research Paper Volume 15, Issue 17 pp 8976—8992

Herpesvirus latent infection promotes stroke via activating the OTUD1/NF-κB signaling pathway

class="figure-viewer-img"

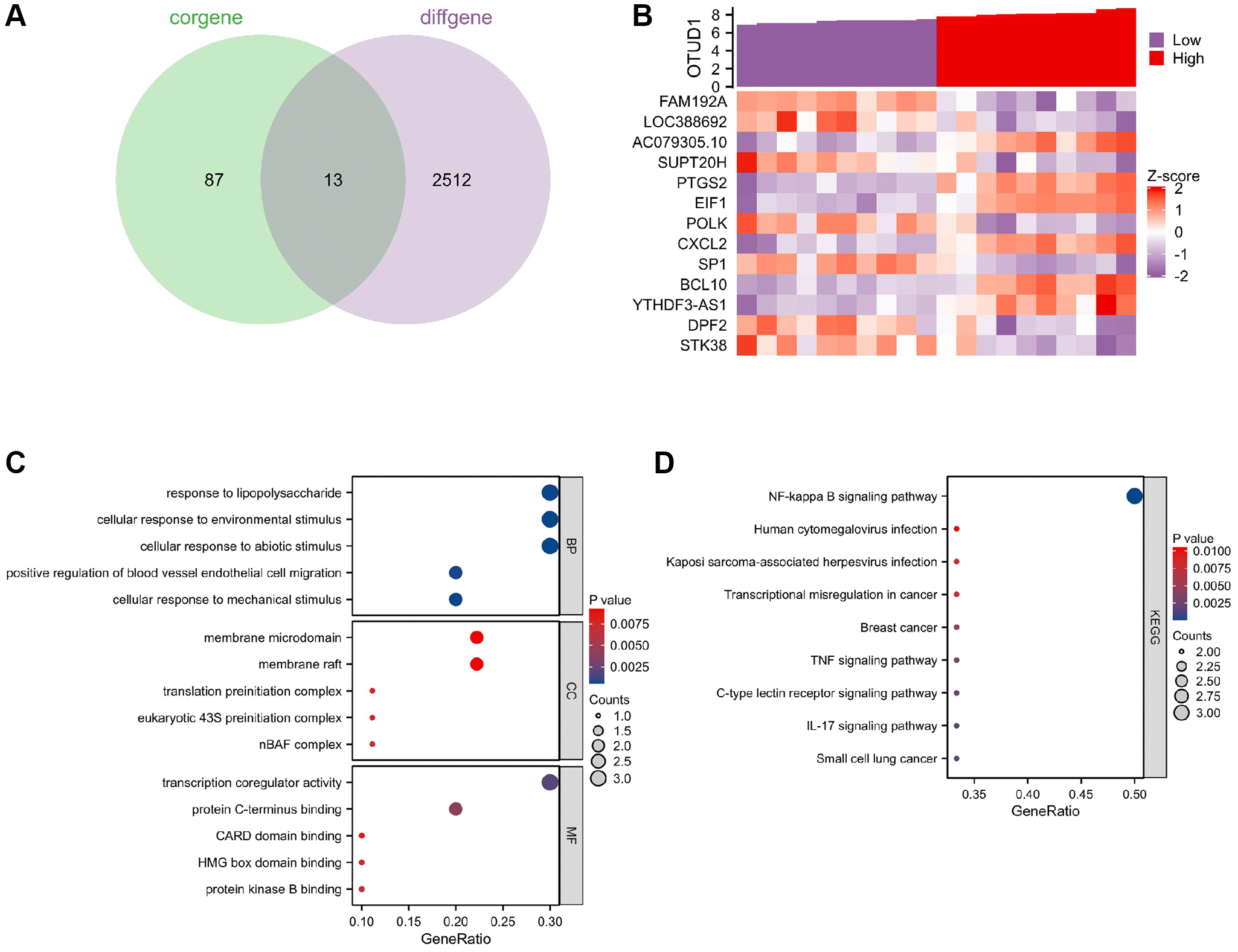
Figure 7. Key gene selection for herpesvirus latency-mediated stroke occurrence. (A) Venn diagram of the intersection of the top 100 positively and negatively correlated genes with OTUD1 in the GSE22255 dataset and differentially expressed genes in stroke. (B) Co-expression heatmap of OTUD1 and 13 intersection genes. The Z-score transformation reduces the visualization effects of large differences in expression values between different variables and preserves differences in expression of individual variables between samples. (C) GO functional enrichment analysis of the 14 genes. (D) KEGG pathway enrichment analysis of the 14 genes.