Research Paper Volume 15, Issue 17 pp 9144—9166

Prognostic significance and immune characteristics of GPR27 in gastric cancer

class="figure-viewer-img"

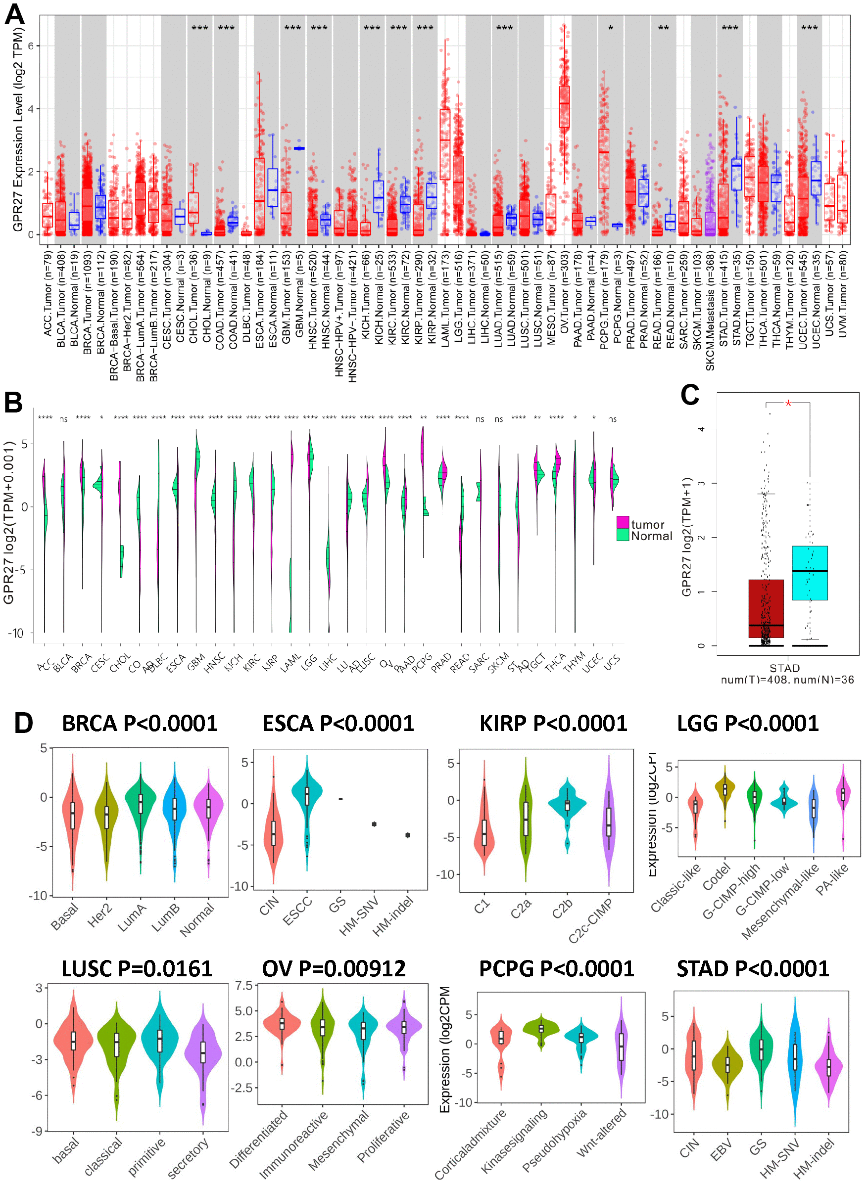
Figure 1. The transcription levels of GPR27 in human cancers. GPR27 mRNA expression in pan-cancer from TIMER (https://cistrome.shinyapps.io/timer/) (A) and Xena Shiny (https://shiny.hiplot.com.cn/ucsc-xena-shiny/) (B) and gastric cancer (C). The expression of GPR27 in different molecular subtypes of cancers via TISIDB (http://cis.hku.hk/TISIDB/index.php) (D).