Research Paper Volume 15, Issue 20 pp 11244—11267

CDKN2A was a cuproptosis-related gene in regulating chemotherapy resistance by the MAGE-A family in breast cancer: based on artificial intelligence (AI)-constructed pan-cancer risk model

class="figure-viewer-img"

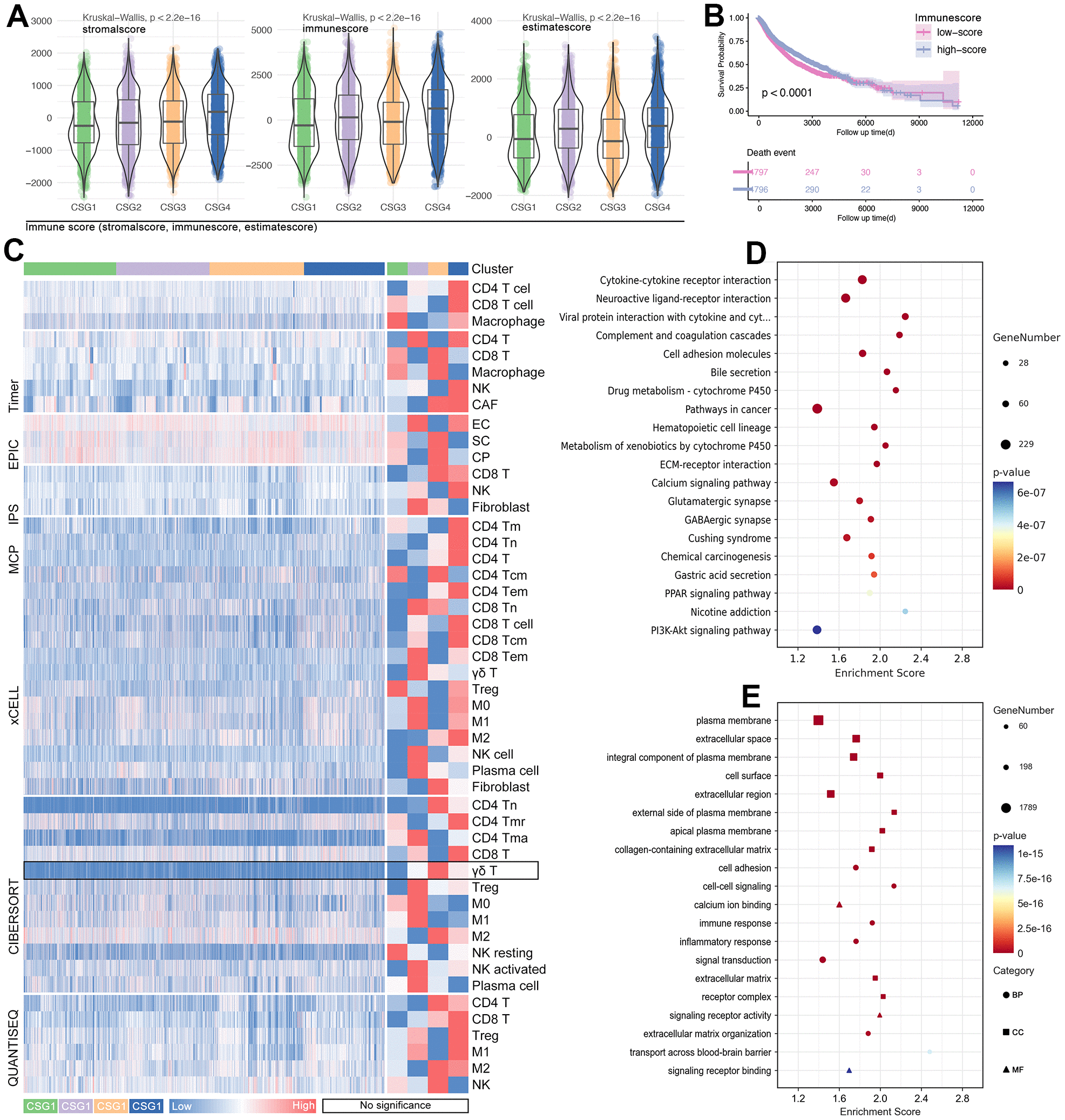
Figure 7. Tumor immunity and pathway features of CRG subgroups. (A) Stormalscore, immunescore, and estimatescore are predicted in R4.2.0. (B) K-M analysis showed the effect of immunescore on prognosis in pan-cancer. (C) Immune cell infiltration in CRG subgroups, including innate immunity and adjust immunity. (D) KEEG and (E) GO analysis showed CRG-related-genes-related molecular pathways.