Research Paper Volume 15, Issue 20 pp 11412—11447

Molecular characterization of ferroptosis in soft tissue sarcoma constructs a prognostic and immunotherapeutic signature through experimental and bioinformatics analyses

class="figure-viewer-img"

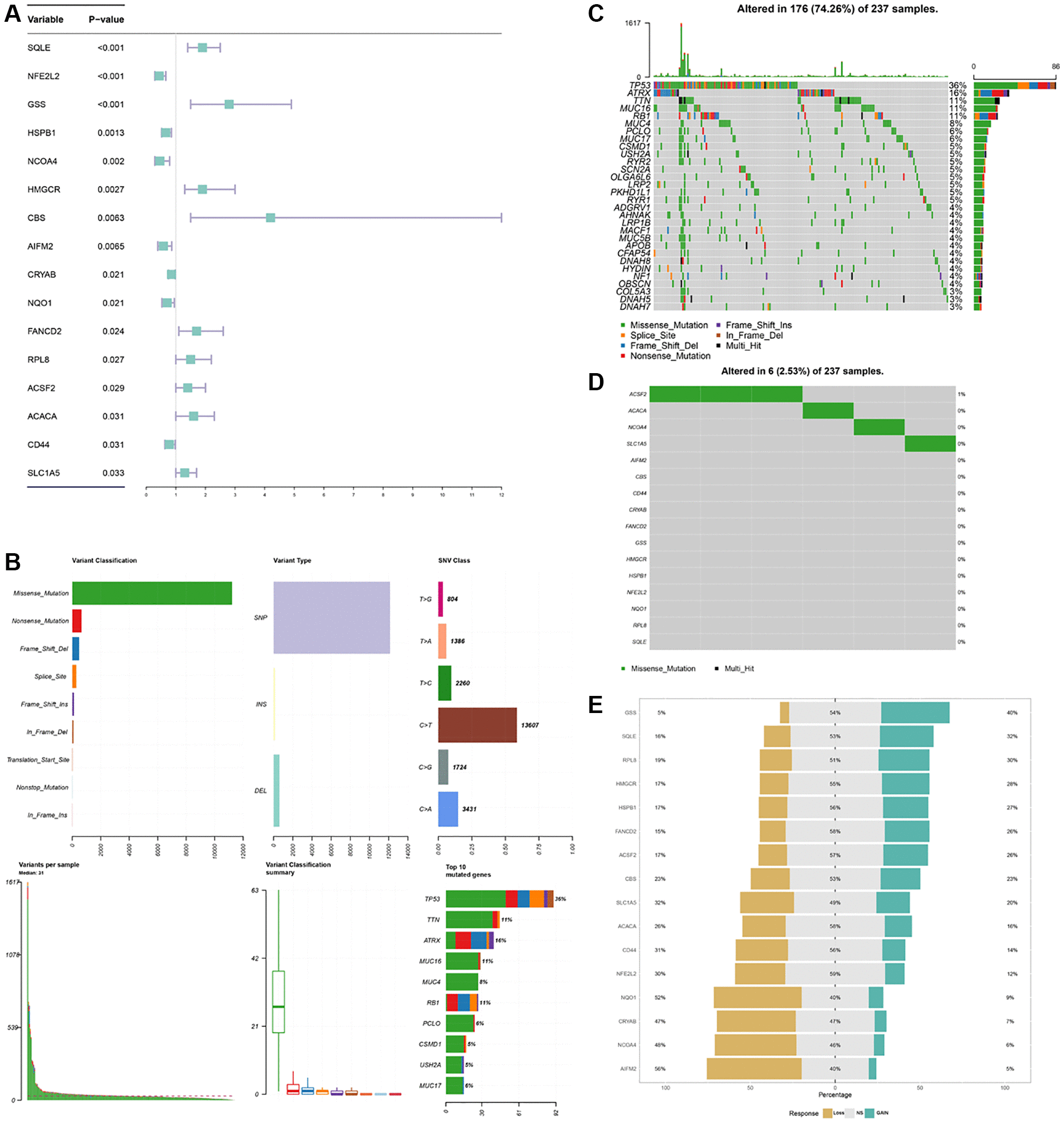
Figure 2. Landscape of prognostic difference, somatic mutations, CNV of ferroptosis regulators in STS. (A) Univariate Cox regression analysis for each ferroptosis regulators in STS. (B) Variant classifications of mutations in STS. (C) Summary of somatic mutations in STS. (D) Summary of somatic mutations of ferroptosis regulators in STS. (E) CNV of 16 ferroptosis regulators in STS.