Research Paper Volume 15, Issue 20 pp 10972—10995

Chronic kidney disease causes blood-brain barrier breakdown via urea-activated matrix metalloproteinase-2 and insolubility of tau protein

class="figure-viewer-img"

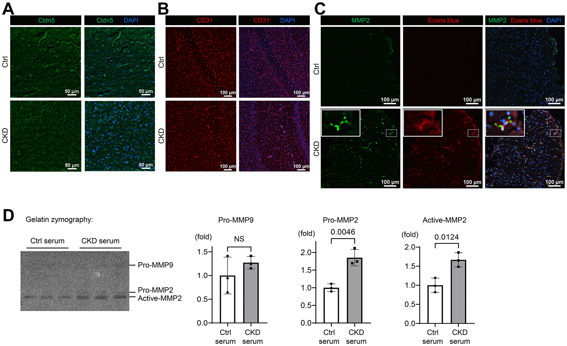
Figure 4. CKD downregulates tight junction, adherens-junction, and basement membrane proteins in mice. (A) Immunofluorescence indicating the staining pattern of claudin-5 in the hippocampus tissue of CKD mice compared to the control group. (B) Immunofluorescence study showing that the adherens-junction protein platelet/endothelial cell adhesion molecule-1 (PECAM-1)/CD31 expression was decreased in the hippocampus of CKD mice compared to the control group. (C) Immunofluorescence study showing that the protein expression of MMP2 was increased in the neocortex tissue of CKD mice, and partly stained with the extravasation of Evans blue dye. (D) We performed gelatin zymography using bEnd.3 cells treated with serum derived from CKD model mice. Uremic serum activated MMP2, but not MMP9 (n = 3 per group). Data are presented as mean ± standard deviation of the mean. Normality was assessed with the Shapiro–Wilk test. Statistical significance between the two groups was evaluated using an unpaired t test. P < 0.05 was considered statistically significant. CKD, chronic kidney disease; MMP2, matrix metalloproteinase-2.