Research Paper Volume 15, Issue 21 pp 12120—12135

USP14 predicts poorer survival outcomes and promotes tumor progression in endometrial carcinoma by activating NF-κB signaling

class="figure-viewer-img"

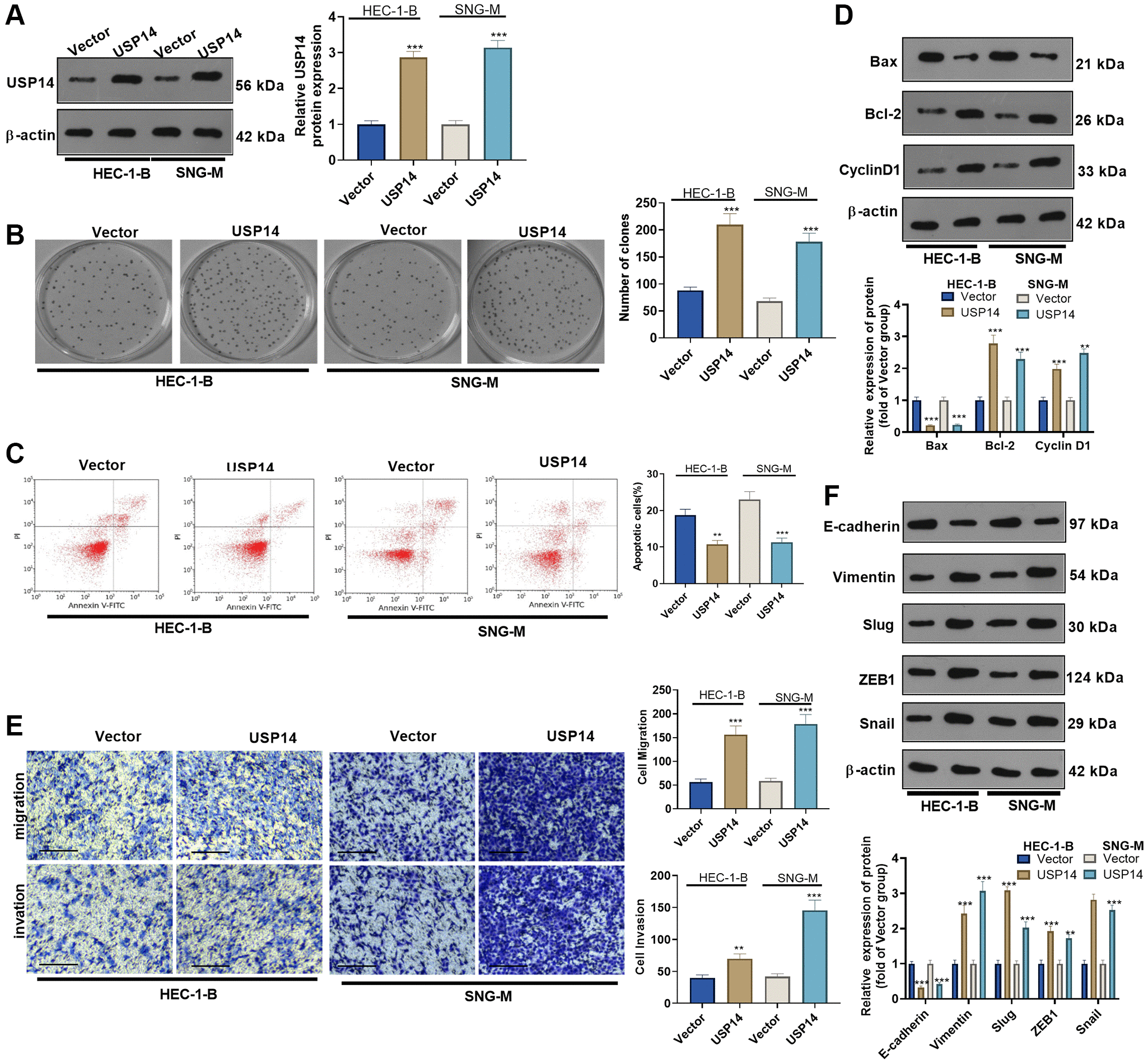
Figure 2. The functions of USP14 in mediating the apoptosis, migration and invasion of EC cells. (A) USP14 overexpression plasmids were transfected into HUC-1-B and SNG-M cells, and the USP14 profile in EC cell lines was examined via WB. (B) Colony formation of HEC-1-B and SNG-M cells was observed through colony formation experiments. (C) FCM verified apoptosis. (D) Bcl-2, Bax, and Cyclin D1 profiles were examined through WB. (E) Transwell assays were used to evaluate EC cell migration and invasion. (F) E-cadherin, Vimentin, Snail1, ZEB1 and Slug profiles were examined by WB. **, ***represent P < 0.01, and P < 0.001, respectively. N = 3.