Research Paper Volume 16, Issue 2 pp 1021—1048

Potential prognosis and immunotherapy predictor TFAP2A in pan-cancer

class="figure-viewer-img"

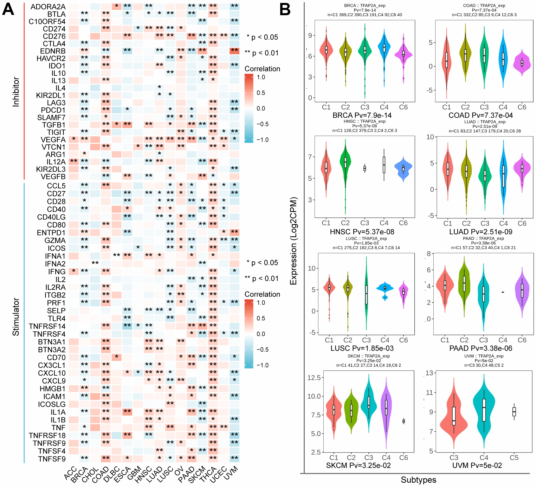
Figure 6. The relationship between TFAP2A expression and immune characteristics. (A) Co-expression analysis of TFAP2A with ICP genes in ACC, BRCA, CHOL, COAD, DLBC, ESCA, GBM, HNSC, LUAD, LUSC, OV, PAAD, SKCM, THCA, UCEC, UVM; (B) Analysis of TFAP2A expression with immune subtypes in BRCA, COAD, HNSC, LUAD, LUSC, PAAD, SKCM, UVM.