Research Paper Volume 15, Issue 23 pp 14411—14421

MicroRNA 211-5p inhibits cancer cell proliferation and migration in pancreatic cancer by targeting BMP2

class="figure-viewer-img"

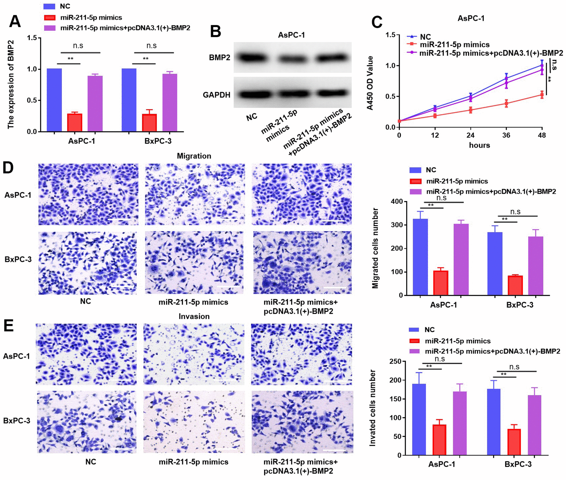
Figure 6. MiR-211-5p effect rescued by the overexpression of BMP2 in PC. (A, B) Expression of mRNA and protein of BMP2 in PC cells under transfection of miR-211-5p mimics and plasmid of pcDNA3.1(+)-BMP2. (C) Cell proliferation in PC cells under transfection of miR-211-5p mimics and pcDNA3.1(+)-BMP2 plasmid. (D, E) Transwell assay for PC cells migration under transfection of miR-211-5p mimics and pcDNA3.1(+)-BMP2. **p < 0.01, scale bar, 100 μm.