Research Paper Volume 16, Issue 2 pp 1096—1110

TRPV1 modulated NLRP3 inflammasome activation via calcium in experimental subarachnoid hemorrhage

class="figure-viewer-img"

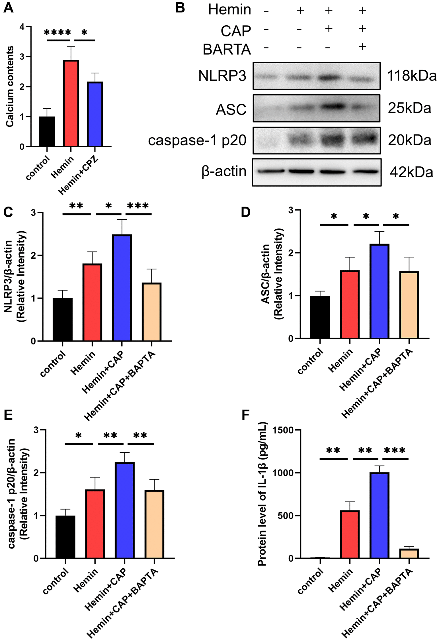
Figure 6. Effect of calcium on TRPV1 mediated NLRP3 inflammasome activation. (A) The calcium content of BV2 cells was assessed at 24 h after modeling. (BE) The relative protein expression of NLRP3, ASC, and caspase-1 p20 in BV2 cells at 24 h post modeling was assessed via western blot. (F) The protein level of IL-1β in BV2 cells supernatant at 24 h post modeling was assessed via ELISA. *p < 0.05, **p < 0.01, ***p < 0.001 and ****p < 0.0001.