Research Paper Volume 16, Issue 2 pp 1161—1181

A circRNA ceRNA network involved in cognitive dysfunction after chronic cerebral hypoperfusion

class="figure-viewer-img"

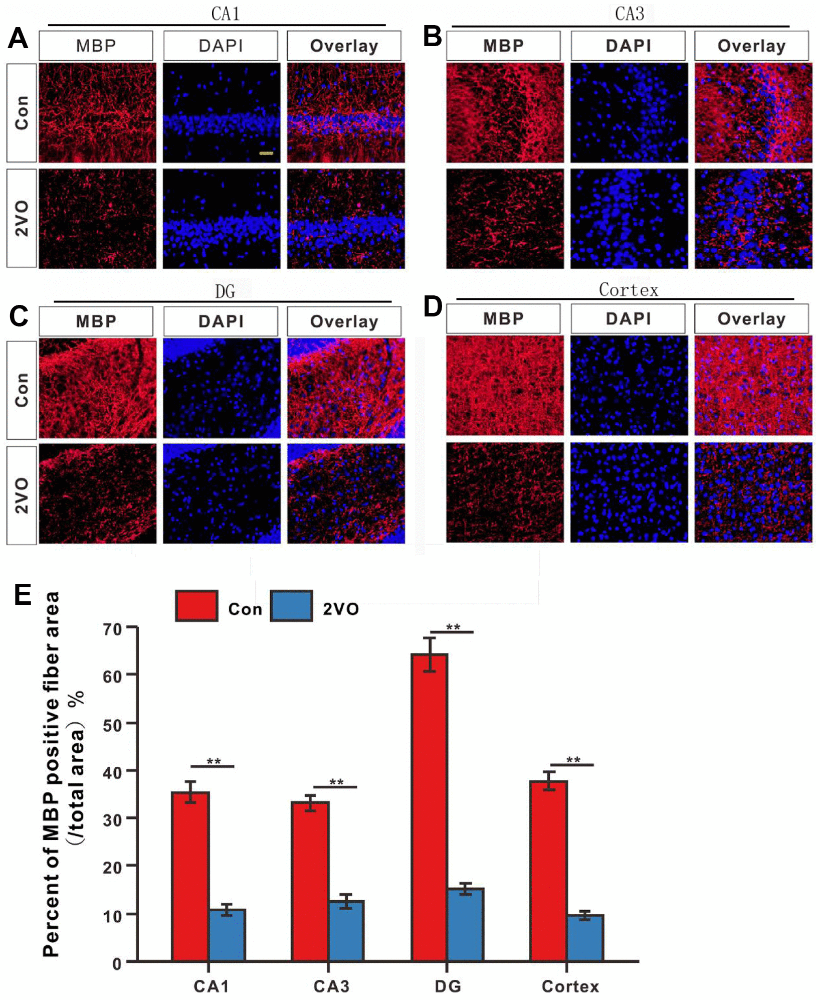
Figure 5. The degree of myelination of neuronal fibers in different regions of the brain was evaluated with the immunofluorescent MBP-labeled staining. (A) CA1, (B) CA3, (C) DG, and (D) Cortex regions were stained with MBP antibody and DAPI. The red and blue staining indicated the MBP-labeled neuronal fibers and the nucleus, respectively. (E) Percentage of the MBP-positive fiber area in various regions. Scale bar = 25μm. [(Con group, n=3), (2VO group, n=3)].