Research Paper Volume 16, Issue 2 pp 1161—1181

A circRNA ceRNA network involved in cognitive dysfunction after chronic cerebral hypoperfusion

class="figure-viewer-img"

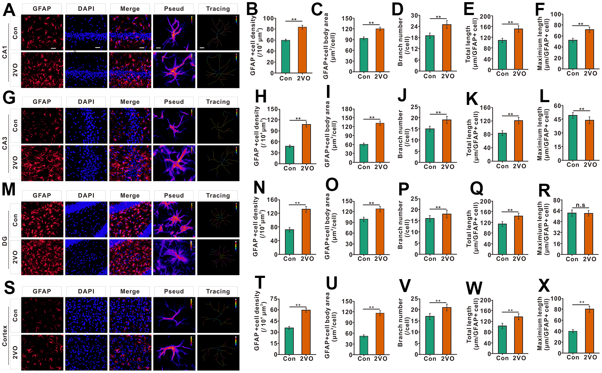
Figure 6. The astrocyte profiles in different regions of the brain were evaluated with the immunofluorescent GFAP-labeled staining. (A) astrocytes in CA1 were shown with GFAP antibody staining. (B) density, (C) body area, (D) branch number, (E) total projection length, and (F) maximum length of GFAP-positive cells were analyzed. (G) astrocytes in CA3 were shown with GFAP antibody staining. (H) density, (I) body area, (J) branch number, (K) total projection length, and (L) maximum length of GFAP-positive cells were analyzed. (M) astrocytes in the DG were shown with GFAP antibody staining. (N) density, (O) body area, (P) branch number, (Q) total projection length, and (R) maximum length of GFAP-positive cells were analyzed. (S) astrocytes in the cortex were shown with GFAP antibody staining. (T) density, (U) body area, (V) branch number, (W) total projection length, and (X) maximum length of GFAP-positive cells were analyzed. Scale bar=25μm. The scale bar in the magnified image=5μm. [(Con group, n=3), (2VO group, n=3)].