Research Paper Volume 16, Issue 2 pp 1318—1335

Long non-coding RNA MEG3 acts as a suppressor in breast cancer by regulating miR-330/CNN1

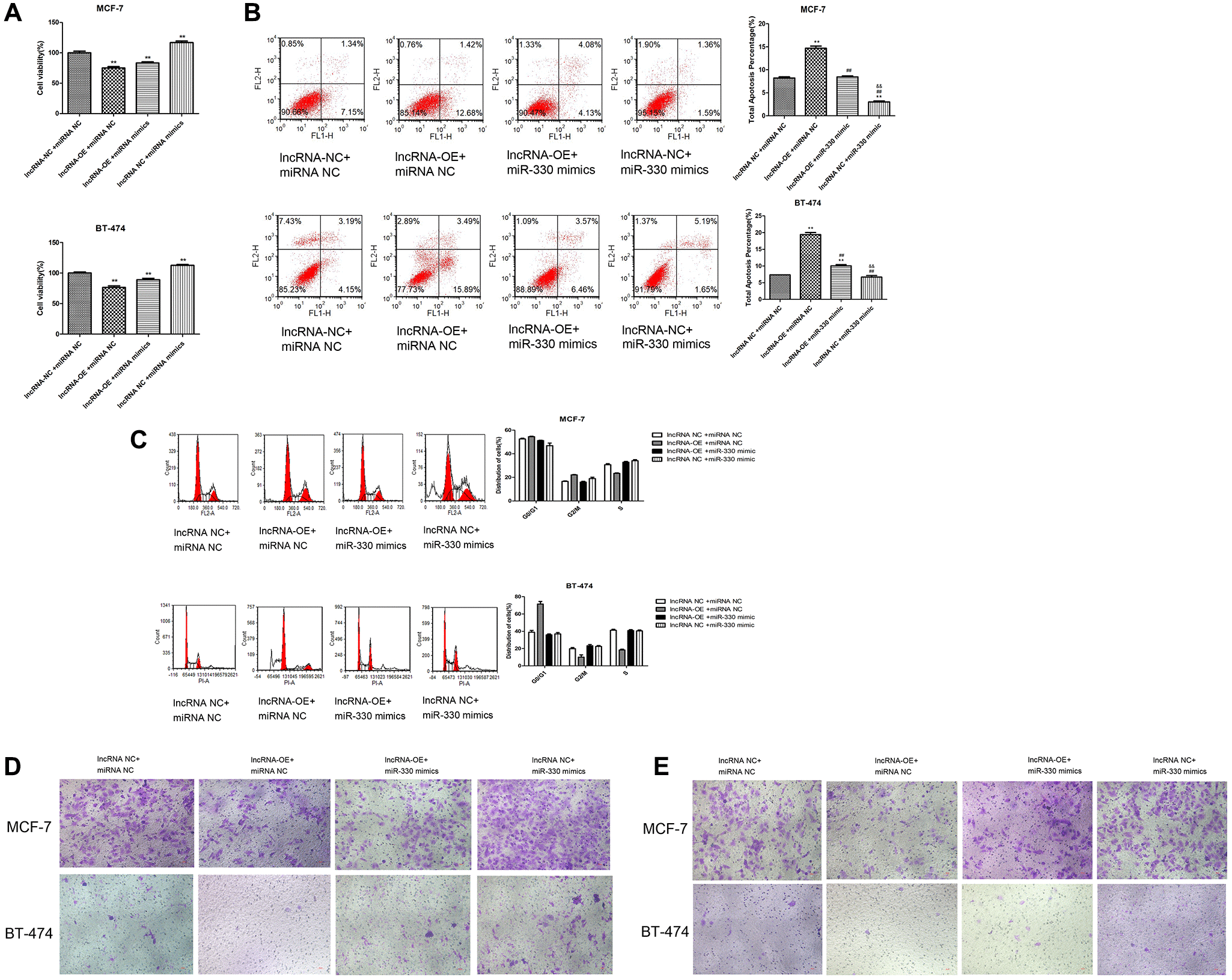
class="figure-viewer-img"

Figure 6. Overexpression of lncRNA MEG3 on cell viability, apoptosis, migration and invasion by regulating miR-330/CNN1. (A) Decrease in cell viability caused by lncRNA MEG3 overexpression was partly counteracted by miR-330 mimics. *P < 0.05, **P < 0.01 vs. lncRNA NC + miRNA NC; ##P < 0.01 vs. lncRNA-OE+ miRNA NC; &&P < 0.01 vs. lncRNA-OE + miRNA NC. (B) Effect of co-treatment of lncRNA MEG3 overexpression and miR-330 mimics on cell apoptosis. (C) Effect of co-treatment of lncRNA MEG3 overexpression and miR-330 mimics on cell cycle. **P < 0.01 vs. lncRNA NC + miRNA NC; ##P < 0.01 vs. lncRNA-OE + miRNA NC; &&P < 0.01 vs. lncRNA-OE + miRNA NC. (D) Effect of co-treatment of lncRNA MEG3 overexpression and miR-330 mimics on cell migration. (E) Effect of co-treatment of lncRNA MEG3 overexpression and miR-330 mimics on cell invasion (magnification, 200×).