Research Paper Volume 16, Issue 2 pp 1860—1878

The integration of multi-omics analysis and machine learning for the identification of prognostic assessment and immunotherapy efficacy through aging-associated genes in lung cancer

class="figure-viewer-img"

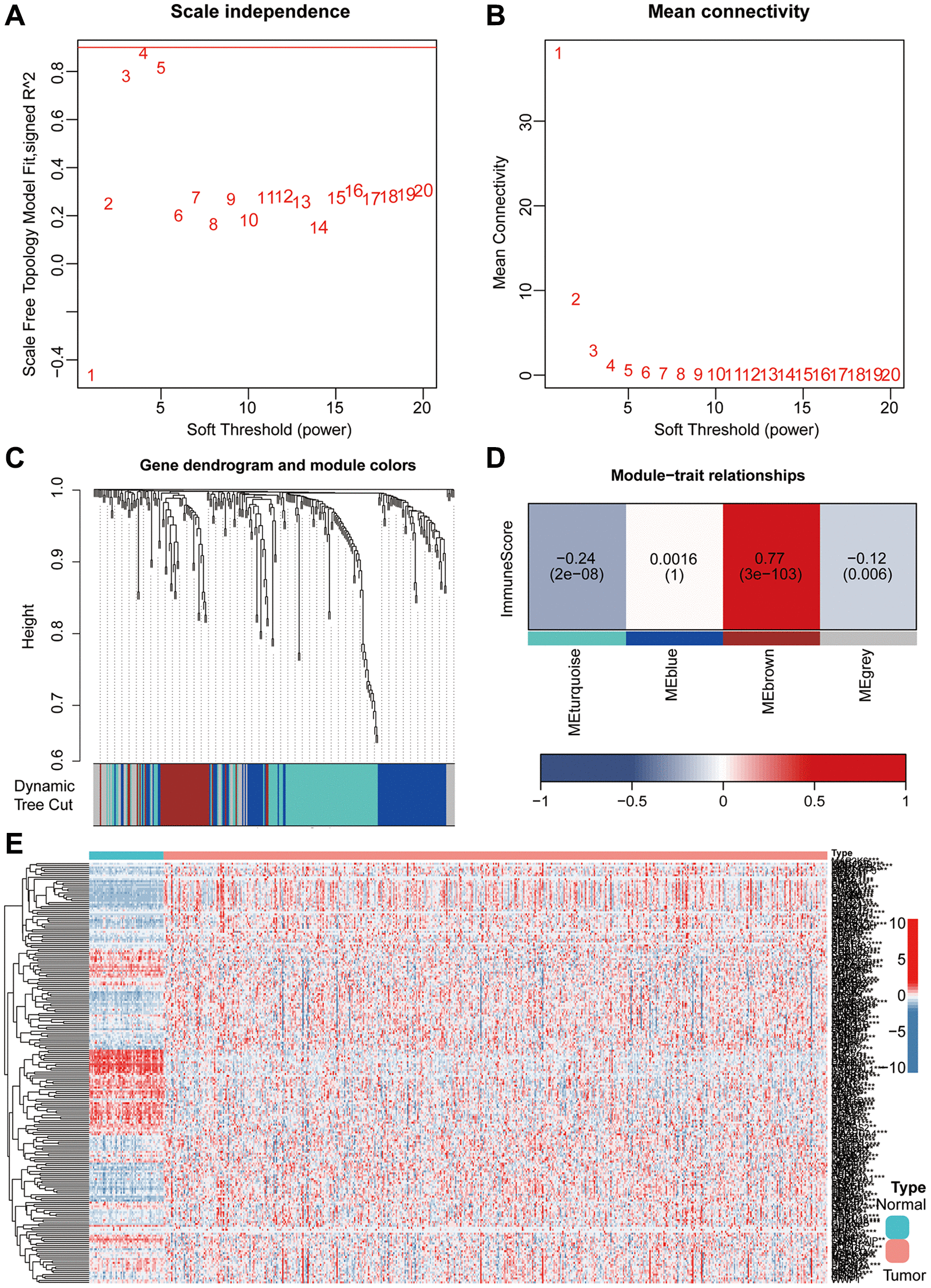
Figure 2. He combined application of WGCNA and differential analysis was used to screen key genes associated with aging. (A, B) The WGCNA algorithm demonstrated the optimal soft threshold. (C, D) The WGCNA algorithm identifies modules associated with immunity. (E) Heatmap showing differentially expressed aging-related genes.