Research Paper Volume 16, Issue 2 pp 1897—1910

Knockdown of RNA-binding protein IMP3 suppresses oral squamous cell carcinoma proliferation by destabilizing E2F5 transcript

class="figure-viewer-img"

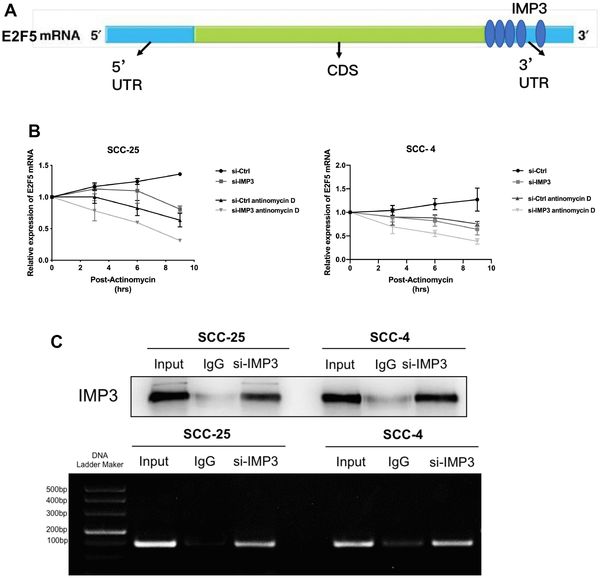
Figure 4. E2F5 is a direct target of IMP3. (A) The schematic image of the binding sites of IMP3 in the TIMM44 mRNA. (B) Analysis of the mRNA half-lives of E2F5 expression in the SCC-25 and SCC-4 cells suppression of IMP3. (C) RIP analysis of IMP3 binding to E2F5 mRNA in OSCC cells. Nonspecific rabbit IgG was used as a negative control. Input was used as a positive control.