Research Paper Volume 16, Issue 3 pp 2410—2437

A novel PANoptosis-related long non-coding RNA index to predict prognosis, immune microenvironment and personalised treatment in hepatocellular carcinoma

class="figure-viewer-img"

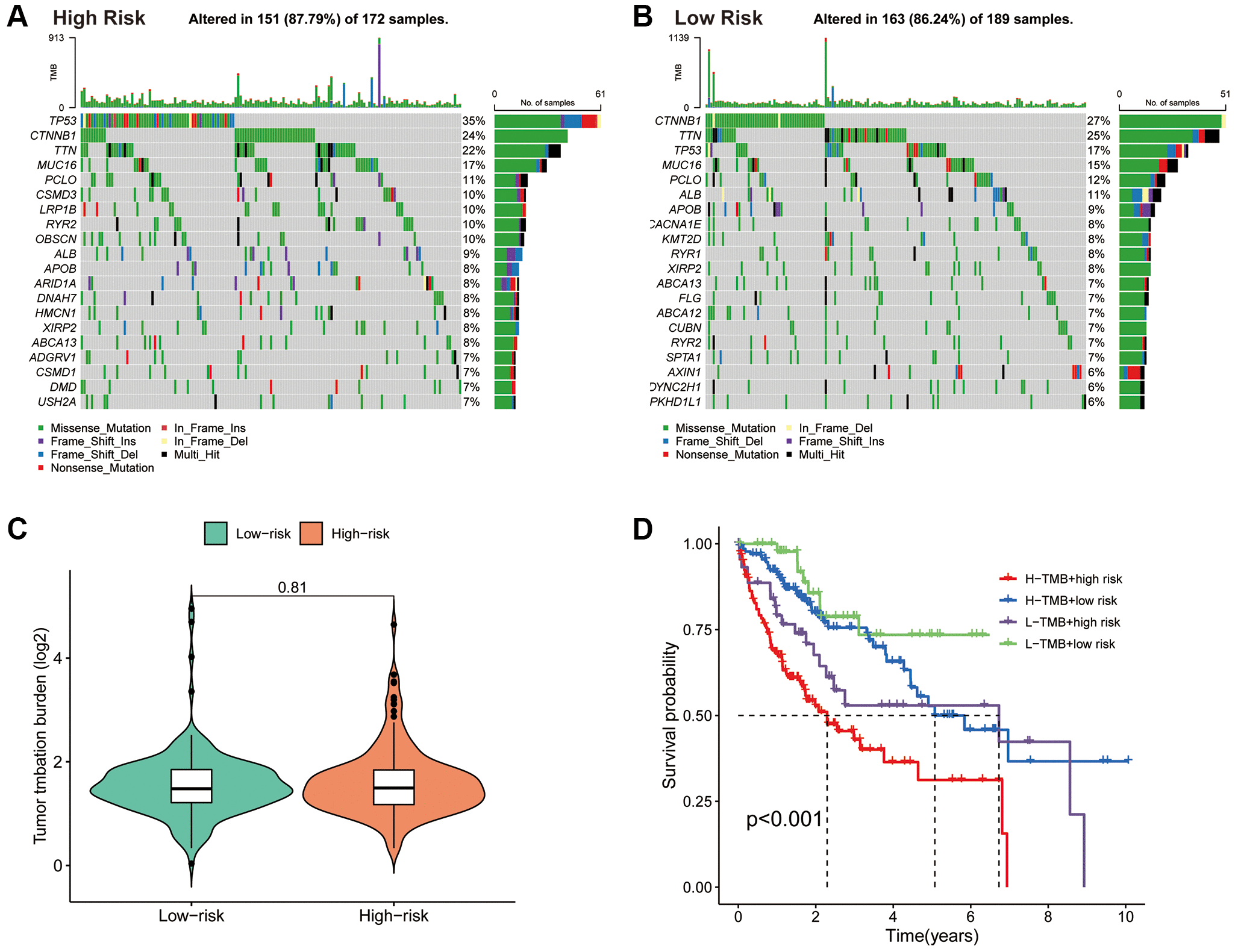
Figure 8. Association of the PANRI with TMB in hepatocellular carcinoma. (A) Mutation waterfall map showing the 20 genes with the highest mutation frequency in the high-risk group. (B) Mutation waterfall map showing the 20 genes with the highest mutation frequency in the low-risk group. (C) Comparison of TMB between the two risk groups. (D) Kaplan–Meier curves for the TMB subgroups combined with the risk subgroups.