Research Paper Volume 16, Issue 3 pp 2475—2493

KLF3 promotes colorectal cancer growth by activating WNT1

class="figure-viewer-img"

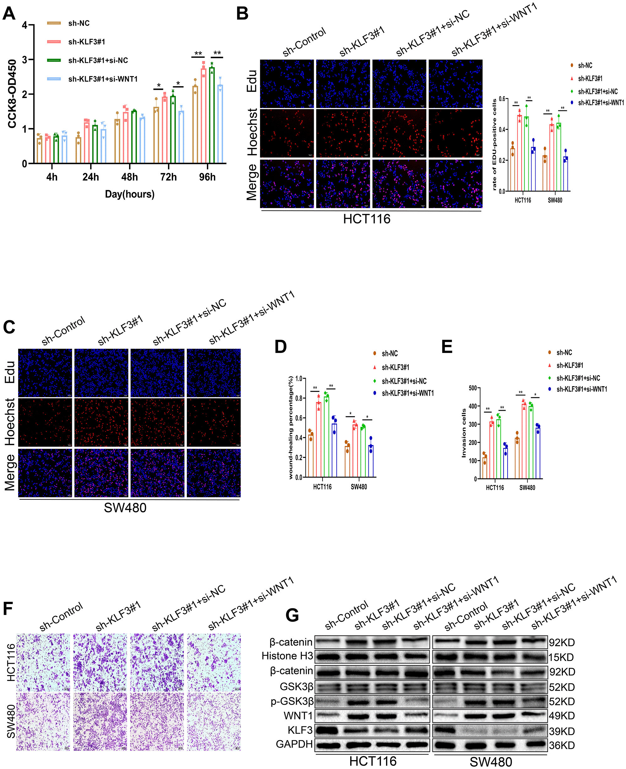
Figure 7. WNT1 knockdown partially reverses the increased proliferation and invasion induced by sh-KLF3 transfection in CRC cells. (AC) CRC cells were transfected with sh-KLF3 prior to silencing using si-WNT1. Cell growth was measured by CCK-8 and EdU assays. (DF) Cells were transfected with sh-KLF3 with or without si-WNT1 and assessed by wound healing and Transwell assays. (G) Levels of markers associated with the WNT/β-catenin axis, including GSK3β, p-GSK3β (Ser9), and β-catenin were reduced in KLF3-knockdown cells harboring si-WNT1. Data were analyzed by t-tests. Scale bars: 100 μm, 200 μm. *P<0.05, **P< 0.01.