Research Paper Volume 16, Issue 3 pp 2494—2516

Risk model based on genes regulating the response of tumor cells to T-cell-mediated killing in esophageal squamous cell carcinoma

class="figure-viewer-img"

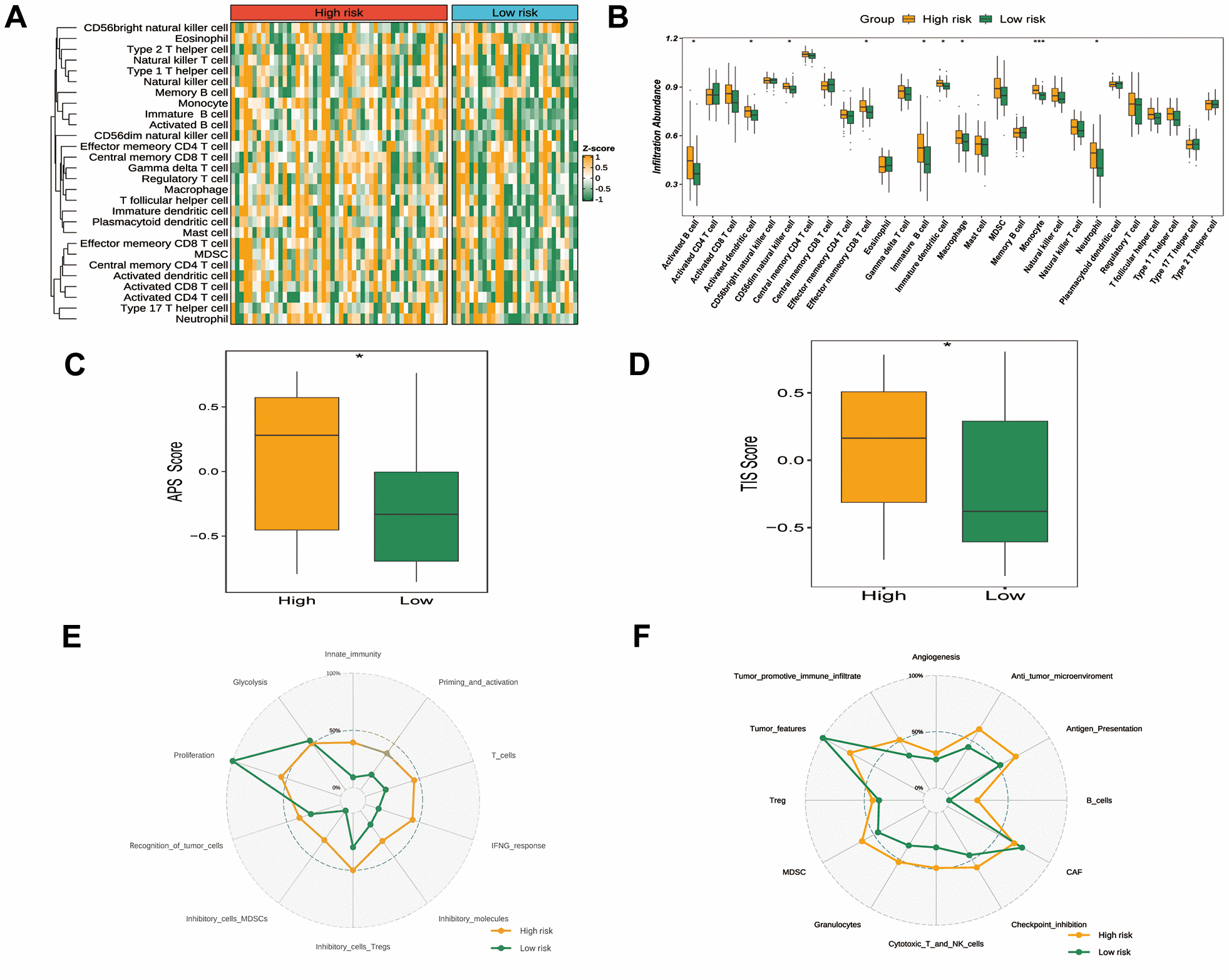
Figure 6. Tumor immune microenvironment and status in different GRTTK groups. (A) A heatmap exhibiting ssGSEA enrichment scores for 28 immunogenic cell type markers, stratified by high- and low-risk groups as per the GRTTK prognostic model. (B) Relative abundance of infiltrating cell types differed across different risk groups based on GRTTKs. (C) Assessment and contrast of antigen presentation potential between high- and low-risk groups, stratified using the GRTTK prognostic signatures. (D) Contrast of TIS scores between high-risk and low-risk patient groups. (E, F) Radar chart depicting divergence in immune cycle gene set enrichment between risk groups based on the GRTTK model.