Research Paper Volume 16, Issue 3 pp 2517—2541

Unveiling the potential of HSPA4: a comprehensive pan-cancer analysis of HSPA4 in diagnosis, prognosis, and immunotherapy

class="figure-viewer-img"

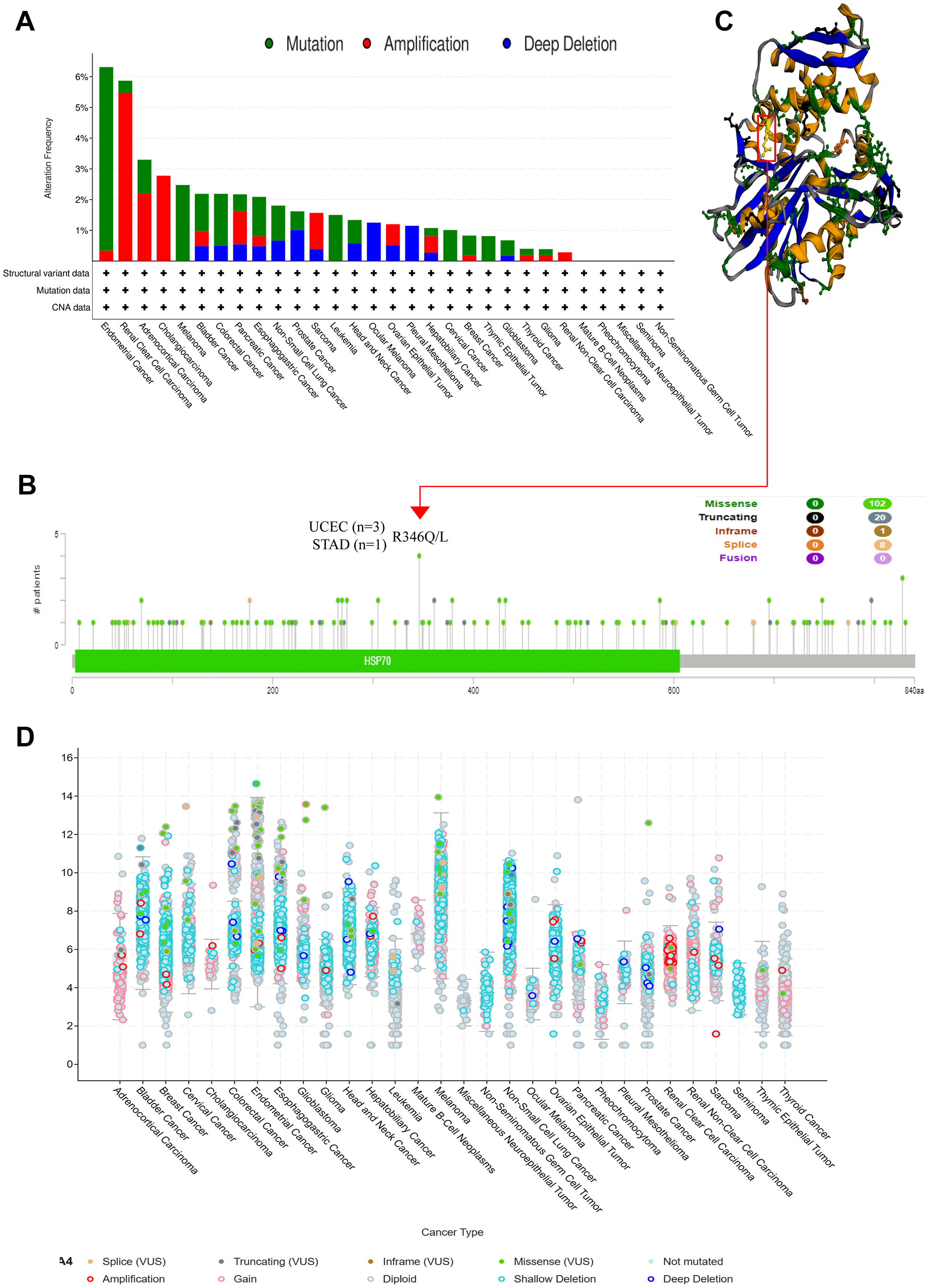
Figure 5. HSPA4 gene mutation and promoter methylation level in pan-cancer. cBioPortal was used to show the frequency of variation in different mutation types (A) and mutation sites (B) of HSPA4 in pan-cancer. (C) R346Q/L mutation site in the 3D protein structure of HSPA4. (D) Mutation counts and types of HSPA4 in 30 cancers.