Research Paper Volume 16, Issue 3 pp 2736—2752

circ_0039787 promotes cervical cancer cell tumorigenesis by regulation of the miR-877-5p-KRAS axis

class="figure-viewer-img"

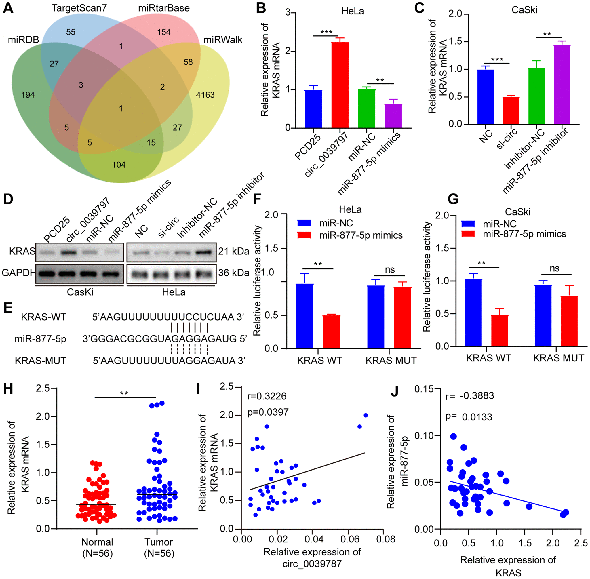
Figure 6. KRAS is a functional target of miR-877-5p. (A) Prediction of miR-877-5- target genes (B, C) KRAS mRNA levels. (D) KRAS protein levels. (E) Prediction of miR-877-5p and KRAS binding site. (F, G) Luciferase reporter assays of KRAS-WT and KRAS-MUT. (H) KRAS mRNA levels in CC and paracancerous tissues, N = 56. (I) Correlations between circ_0039787 and KRAS levels in CC tissues. (J) Correlations between KRAS and miR-877-5p levels in CC tissues. **P < 0.01, ***P < 0.001.