Research Paper Volume 16, Issue 3 pp 2828—2847

MicroRNA-124 negatively regulates STAT3 to alleviate hypoxic-ischemic brain damage by inhibiting oxidative stress

class="figure-viewer-img"

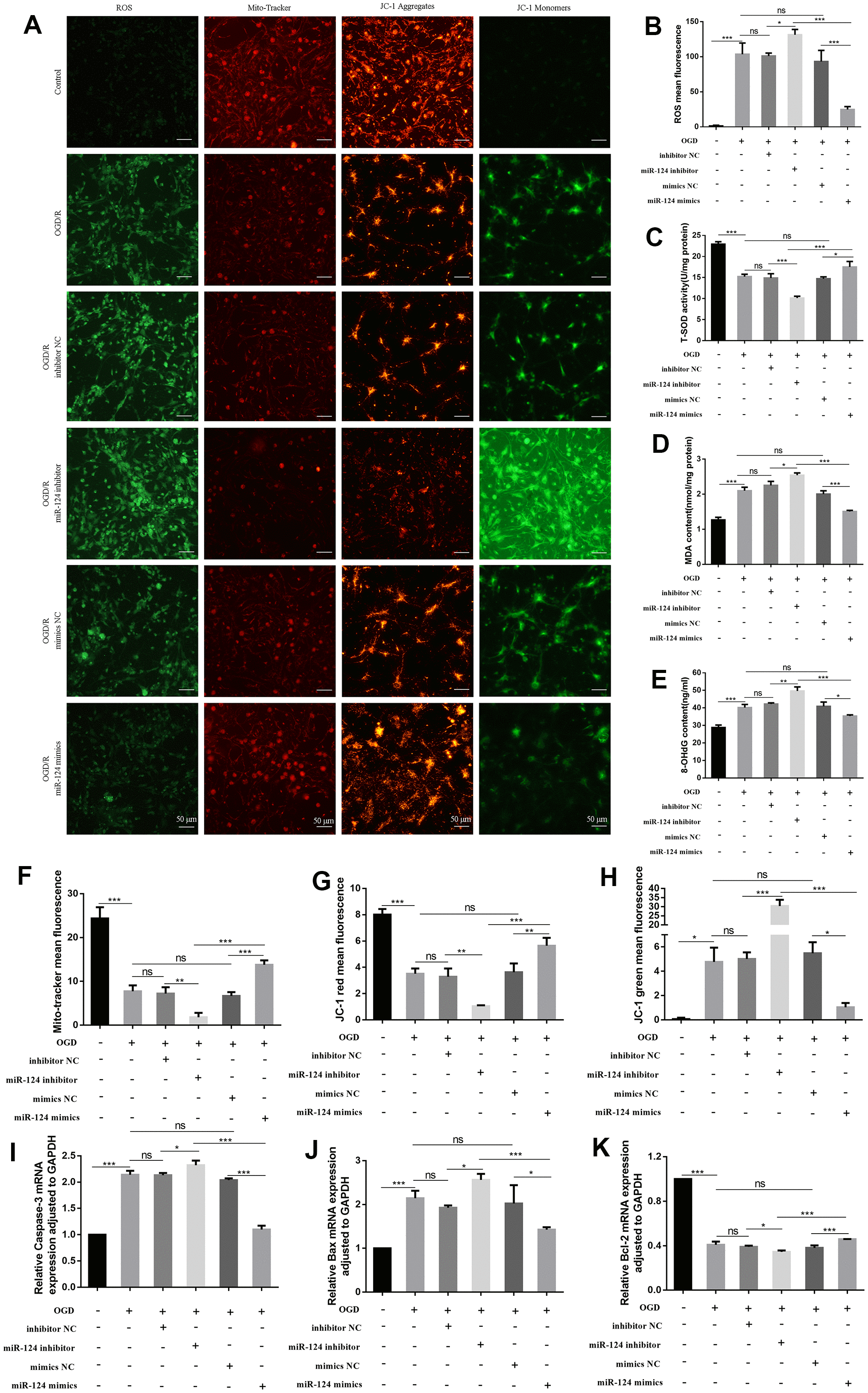
Figure 2. The changes of oxidative stress, mitochondrial impairment, and apoptosis in primary neurons with miR-124 treatment in OGD/R. The neurons were transfected with inhibitor NC, miR-124 inhibitor, mimics NC, or miR-124 mimics before OGD/R treatment. (A) Intracellular ROS was measured using DCFH-DA with a fluorescence microscope; Representative photomicrograph of mito-tracker red; Representative photomicrographs of fluorescence shift from red to green of JC-1 staining. Scale bar, 50μm; (B) Quantitative analysis green fluorescence of ROS; (C) The SOD activity was determined by the commercial kits; (D) The content of MDA was determined by the commercial kits; (E) The content of 8-OHdG was determined by the commercial kits; (F) Quantitative analysis of mito-tracker red; (G, H) Quantitative analysis of fluorescence shift from red to green of JC-1 staining; (IK) The mRNA levels of Caspase-3, Bax, and Bcl-2 were detected by qRT-PCR. Data were expressed as mean ± SD (derived from three independent experiments for each sample). NS, not significant for p > 0.05, * p < 0.05, ** p < 0.01, and *** p < 0.001 (one-way analysis of variance with Tukey’s post hoc tests).