Research Paper Volume 16, Issue 3 pp 2887—2907

Identification of crucial anoikis-related genes as novel biomarkers and potential therapeutic targets for lung adenocarcinoma via bioinformatic analysis and experimental verification

class="figure-viewer-img"

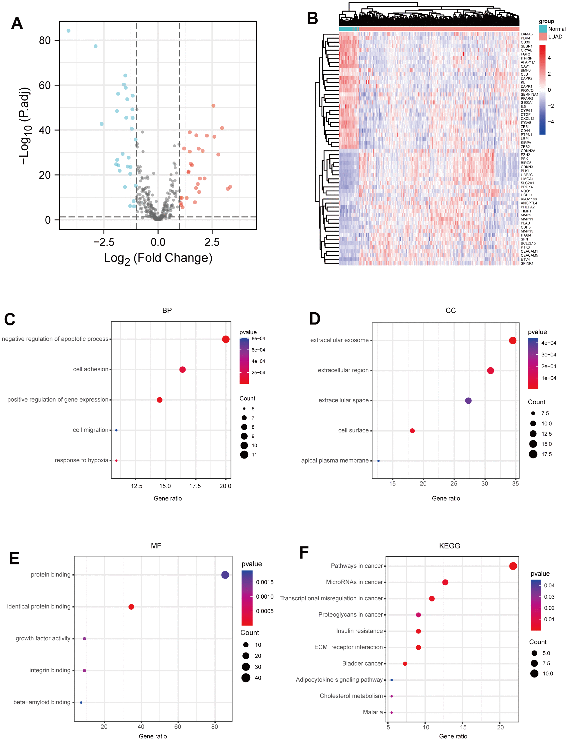
Figure 1. Identification of ARGs in LUAD. (A) Volcano plot anoikis-related genes in TCGA dataset. |LogFC|>1 and adj.P-value < 0.05 were set to screen. (B) Heatmap of the ARGs in TCGA dataset. (C) BP analysis of ARGs. (D) CC analysis of ARGs. (E) MF analysis of ARGs. (F) KEGG analysis of ARGs. P-value <0.05 is considered significant.