Research Paper Volume 16, Issue 3 pp 2989—3006

Minocycline alleviates LPS-induced cognitive dysfunction in mice by inhibiting the NLRP3/caspase-1 pathway

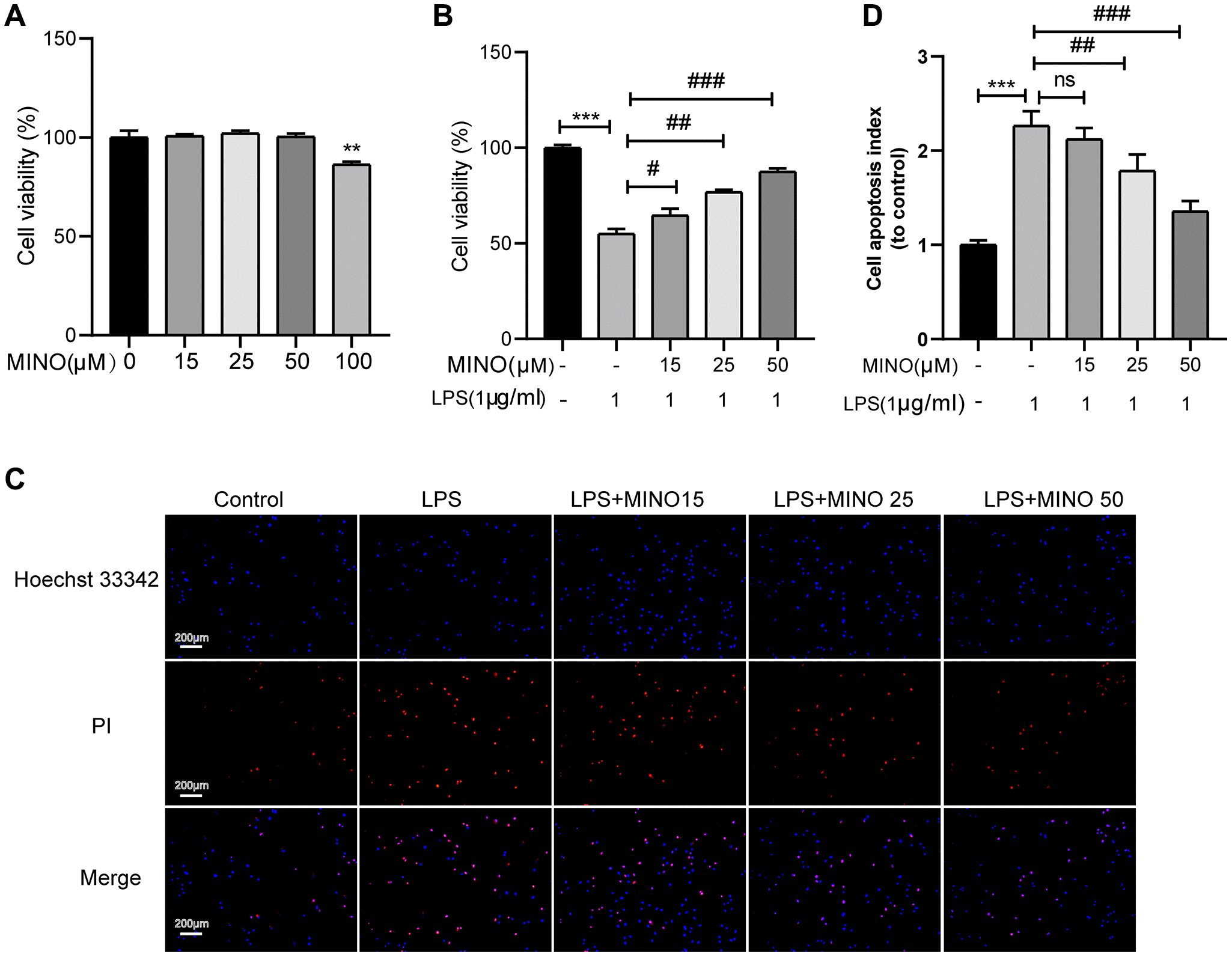
class="figure-viewer-img"

Figure 5. The effects of minocycline on LPS-induced BV2 cell viability and apoptosis. (A) Cells were treated with 0–100 μM minocycline for 24 h, and cell viability was detected by the CCK-8 assay. (B) Minocycline improved cell viability in LPS-treated BV2 cells (n = 3). (C) The apoptosis of BV2 cells was detected by the Hoechst 33,342/PI staining assay. (D) Quantitative analysis of BV2 cell apoptosis. Data were presented as mean ± SD; n = 4; ns: statistically non-significant; *P < 0.05, **P < 0.01, ***P <0.001 vs. control group; #P < 0.05, ##P < 0.01, ###P < 0.001 vs. LPS group.