Research Paper Volume 16, Issue 3 pp 2989—3006

Minocycline alleviates LPS-induced cognitive dysfunction in mice by inhibiting the NLRP3/caspase-1 pathway

class="figure-viewer-img"

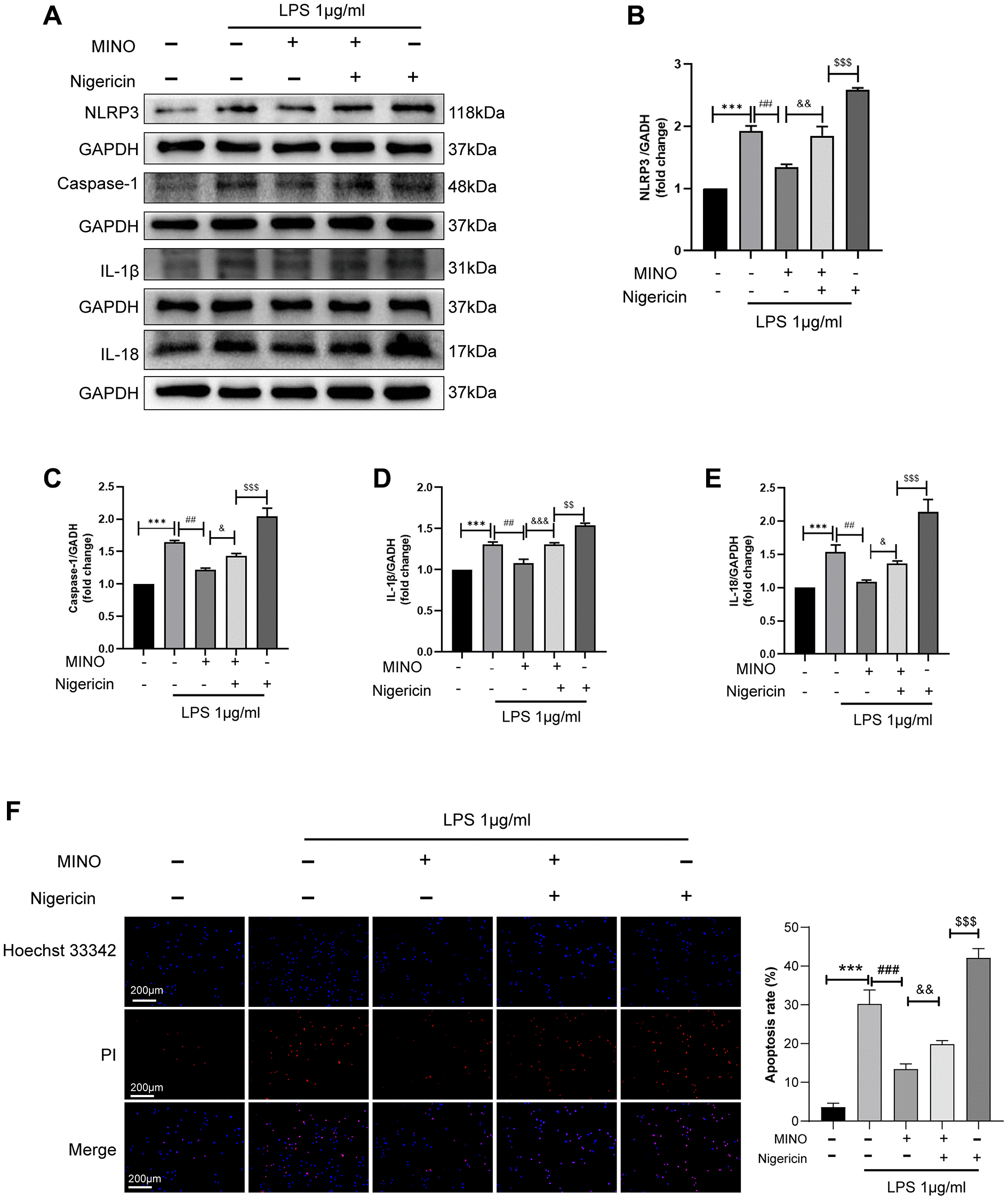
Figure 7. Activation of NLRP3 reverses the protective effect of minocycline in vitro. (AE) The expression of NLRP3, caspase-1, IL-1β, and IL-18 was determined by Western blotting assay. (F) The apoptosis of BV2 cells was detected by the Hoechst 33,342/PI staining assay. Data were presented as mean ± SD; n = 4; *p < 0.05, **p < 0.01, ***p < 0.001 vs. control group; #p < 0.05, ##p < 0.01, ###p < 0.001 vs. LPS group; &p < 0.05, &&p < 0.01, &&&p < 0.001 vs. MINO + LPS group; $p < 0.05, $$p < 0.01, $$$p < 0.001 vs. MINO + Nig + LPS group.