Research Paper Volume 16, Issue 4 pp 3554—3582

Investigation of cuproptosis regulator-mediated modification patterns and SLC30A7 function in GBM

class="figure-viewer-img"

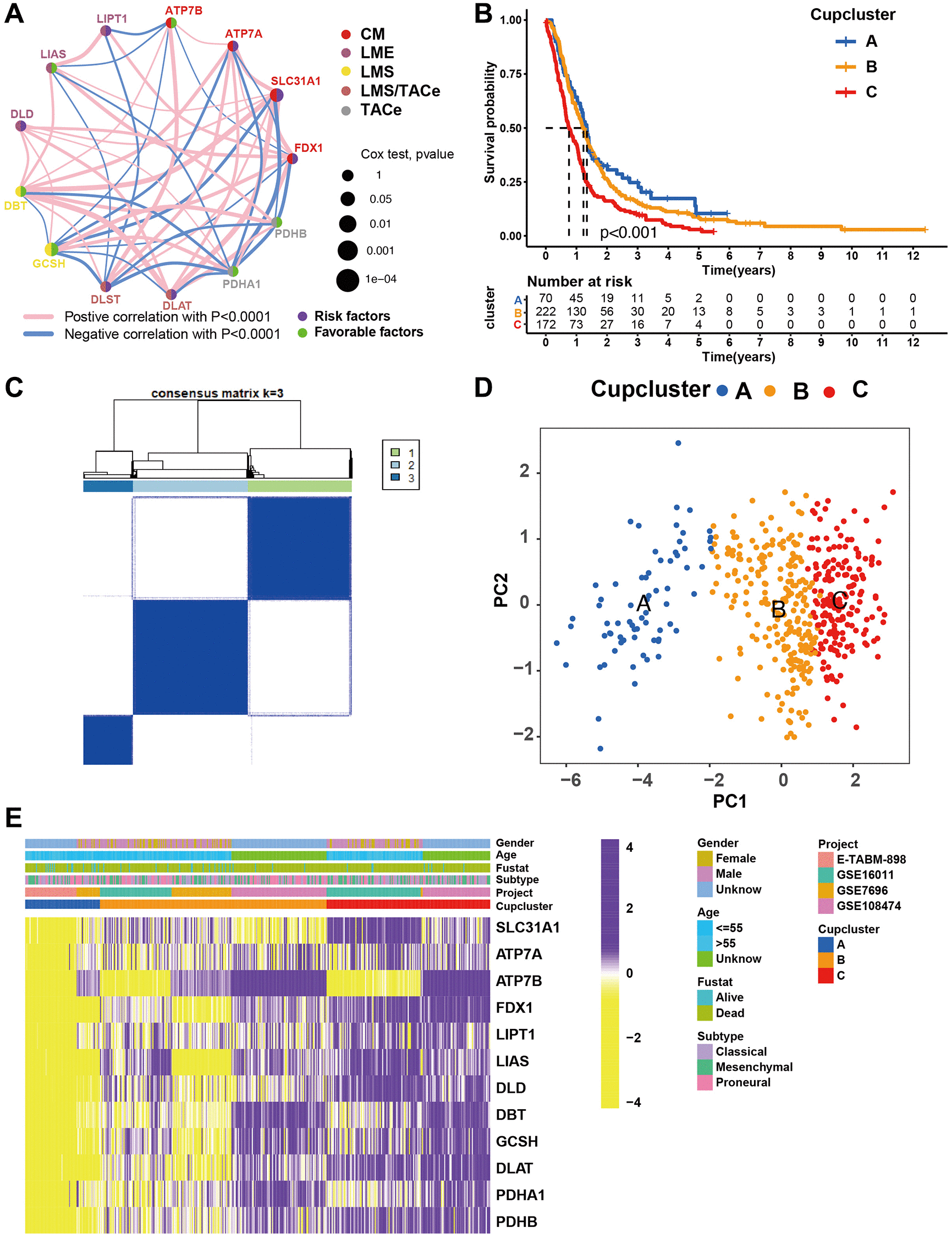
Figure 2. Patterns of cuproptosis specific regulation. (A) The interaction of expression on 13 cuproptosis regulators in GBM. Different biological functions of cuproptosis regulators were depicted by circles in different colors. The lines linking regulators showed their interactions, pink represented positive correlation, and blue represented negative correlation. The circle size represented the effect of each regulator on the prognosis by P-value. Purple dots in the circle showed risk factors of prognosis; Green dots in the circle showed favorable factors of prognosis. Abbreviations: CM: copper metabolism; LME: lipoylation modified enzyme; LMS: lipoylation modified substrates; TACe: tricarboxylic acid cycle enzymes. (B) Survival analyses of GBM (n = 469) with three cuproptosis regulation patterns; cuproptosis cluster A (n = 70), cuproptosis cluster B (n = 223), and cuproptosis cluster C (n = 176). Kaplan-Meier curves with p < 0.001 showed significant differences in OS among the three patterns. (C) Unsupervised clustering of 13 cuproptosis regulators in the GBM cohort (Consensus clustering matrix for k = 3). (D) Principal component analysis of GBM (n = 469, GSE7696, GSE16011, GSE108474, ArrayExpress-E-TABM-898), showing significant differences the transcriptome profiles of three cuproptosis regulation patterns. (E) Gene expression of overlapping cuproptosis regulators in GBM cohort (GSE7696, GSE16011, GSE108474, ArrayExpress-E-TABM-898). Cupcluster, gender, age, molecular subtypes, and survival status were used as patient annotations. Yellow: low expression; Purple: high expression.