Research Paper Volume 16, Issue 4 pp 3647—3673

Comprehensive analysis of disulfidptosis-related genes: a prognosis model construction and tumor microenvironment characterization in clear cell renal cell carcinoma

class="figure-viewer-img"

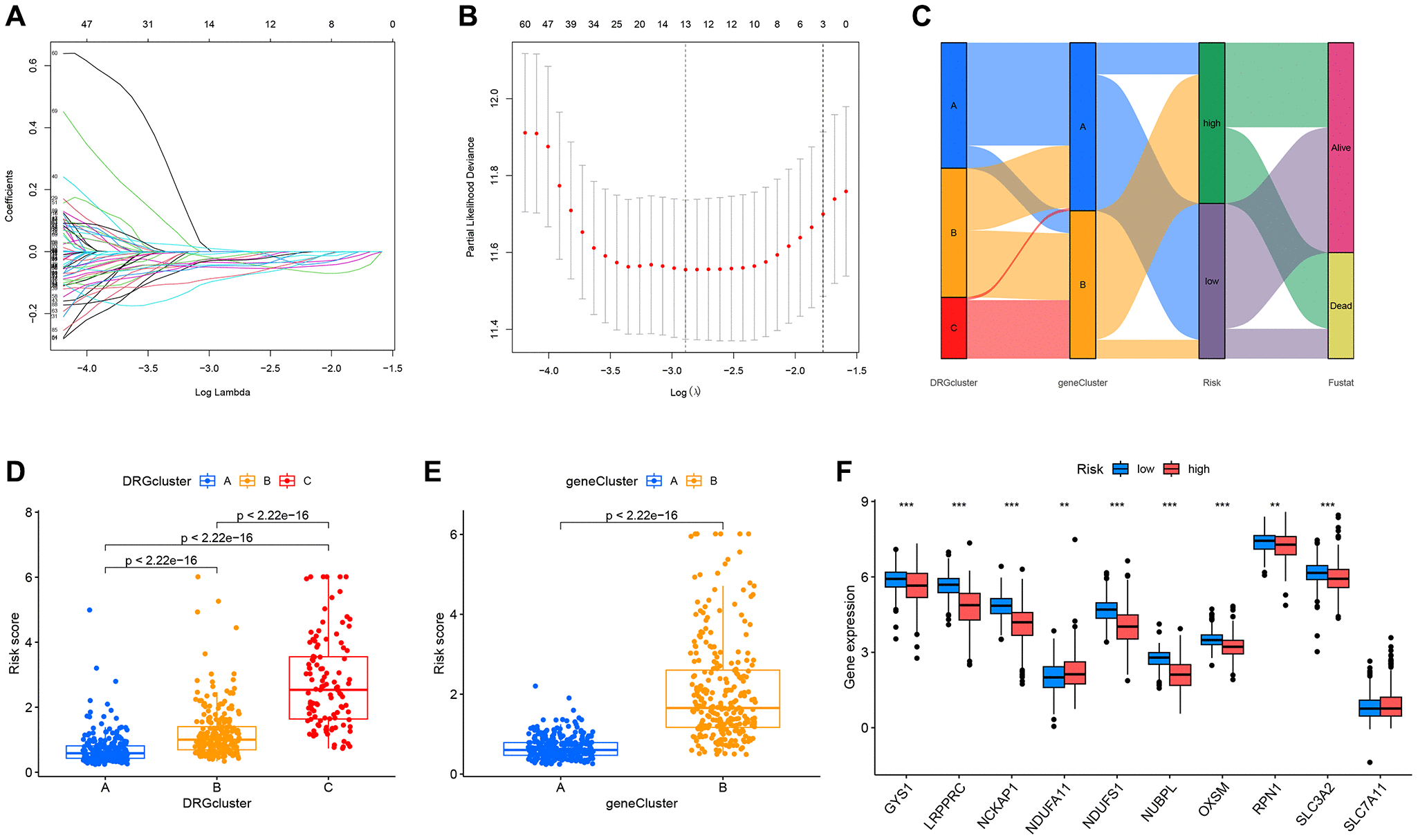
Figure 6. Construction of the prognostic DRG risk scoring model. (A, B) LASSO regression analysis. (C) Sankey diagram showing the relationship between different molecular subtypes, genetic subtypes, risk scores, and survival outcomes. (D, E) Respective risk scores of different molecular subtypes and genetic subtypes. (F) Box plot displaying the analysis of differences in DRGs expression between the high and low-risk groups.