Research Paper Volume 16, Issue 4 pp 3750—3762

Suppression of cerebral ischemia injury induced blood brain barrier breakdown by dexmedetomidine via promoting CCN1

class="figure-viewer-img"

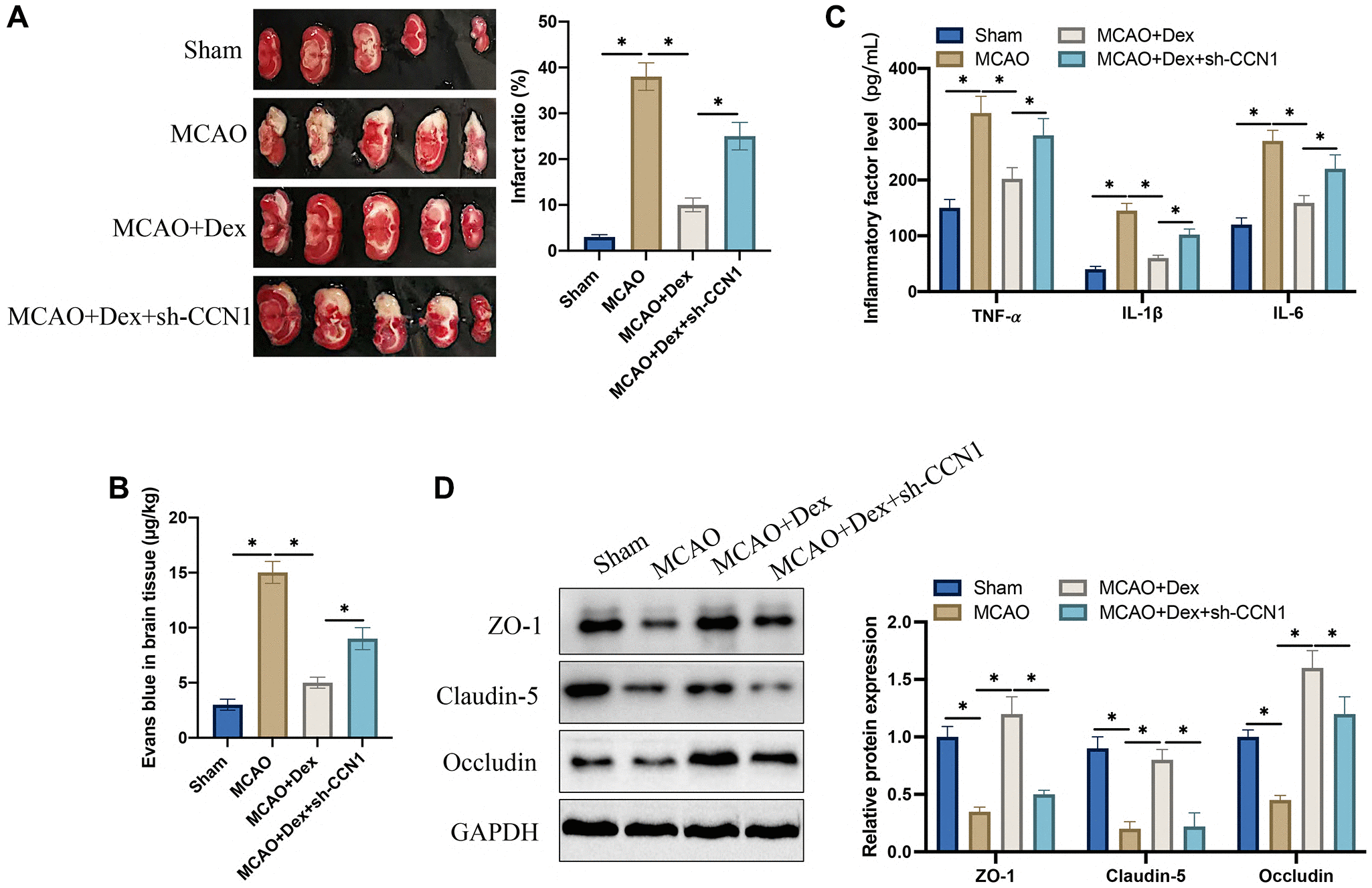
Figure 2. Dex suppressed cerebral ischemia injury and increased tight junction protein expression. (A) TTC staining was performed to study the infarct ratio; (B) Evans blue staining was conducted to investigate blood brain barrier injury; (C) The levels of IL-6, IL-1β, and TNF-α in serum were detected; (D) The expression levels of tight junction proteins were determined in brain tissues. *p <0.05. n = 5.