Research Paper Volume 16, Issue 4 pp 3934—3954

Functional enrichment analysis reveals the involvement of DARS2 in multiple biological pathways and its potential as a therapeutic target in esophageal carcinoma

class="figure-viewer-img"

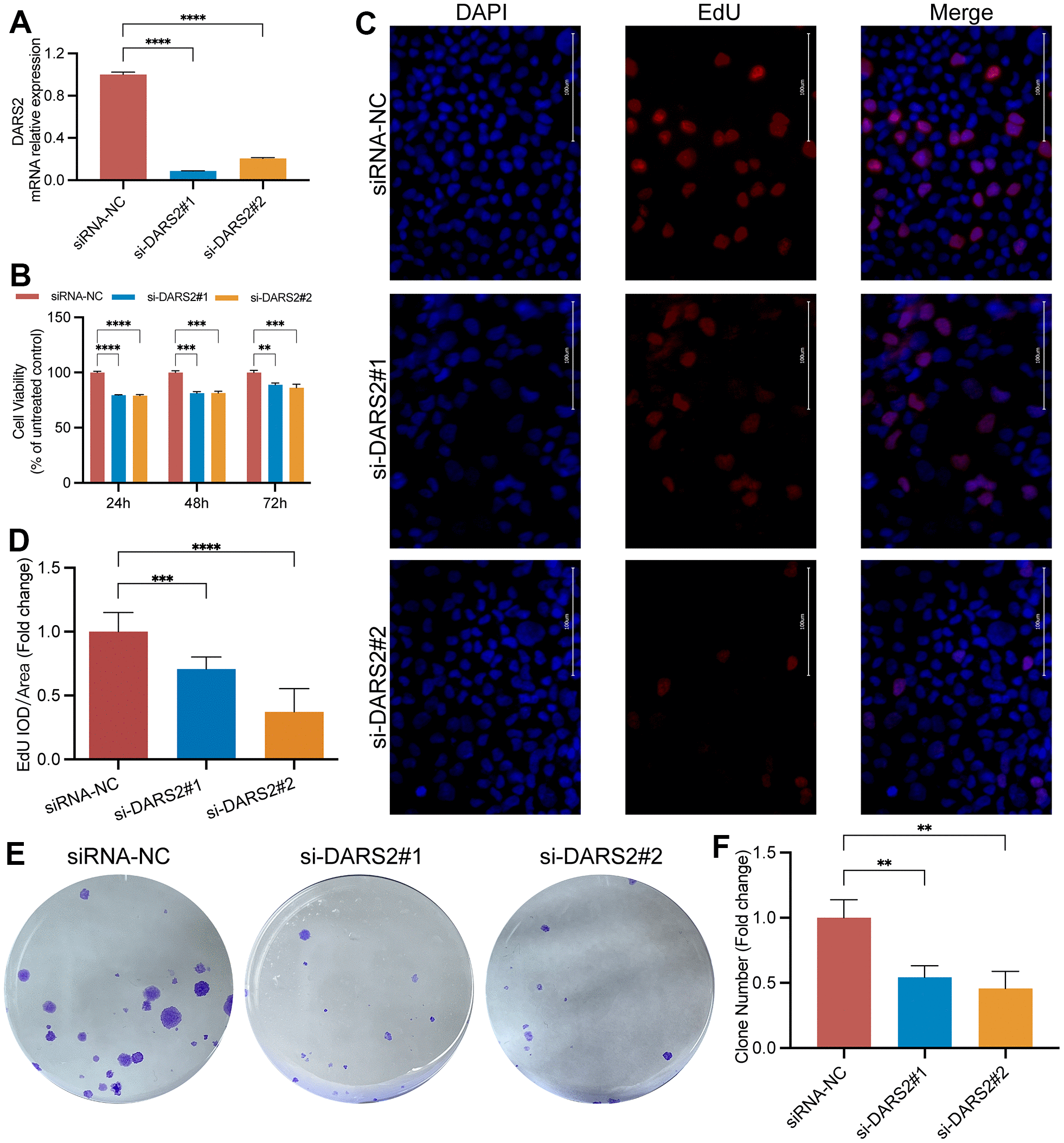
Figure 4. DARS2 knockdown inhibits ESCA cell proliferation. (A) The interference efficiency of two siRNAs was confirmed by qRT-PCR experiments. The results of CCK-8 assay (B), EdU proliferation experiments (C, D), and colony formation assay (E, F) demonstrated a significant decrease in cell proliferation activity in the experimental group compared to the control group. *p < 0.05; **p < 0.01; ***p < 0.001; ns, no significance.