Research Paper Volume 16, Issue 5 pp 4811—4831

FHND004 inhibits malignant proliferation of multiple myeloma by targeting PDZ-binding kinase in MAPK pathway

class="figure-viewer-img"

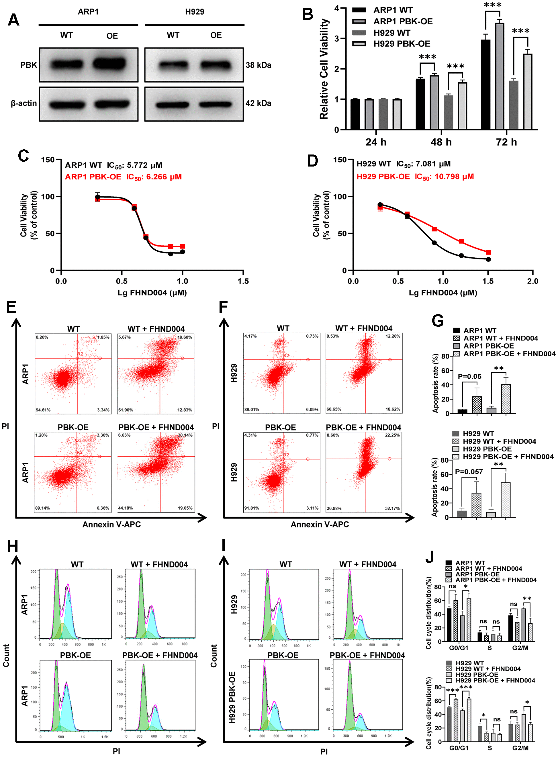
Figure 6. FHND004 targets PBK to inhibit MM cell proliferation. (A) WB analysis confirmed that PBK-OE MM cells were constructed successfully verified. (B) The proliferation of PBK-OE and PBK-WT cells was detected by CCK-8. (C, D) Effects of 48 h treatment with FHND004 on the viability of ARP1 (C) and H929 (D) WT and PBK-OE cells. (EG) Effects of 24 h treatment with FHND004 (4 μM) on the apoptosis of ARP1 (E) and H929 (F) WT and PBK-OE cells. (HJ) Effects of 48 h treatment with FHND004 (4 μM) on the cell cycle phases of ARP1 (H) and H929 (I) WT and PBK-OE cells. The data were expressed as the mean ± SD, n = 3; p < 0.05 (*), p < 0.01 (* *) and p < 0.001 (* * *).