Research Paper Volume 16, Issue 6 pp 5163—5183

Novel histone acetylation-related lncRNA signature for predicting prognosis and tumor microenvironment in esophageal carcinoma

class="figure-viewer-img"

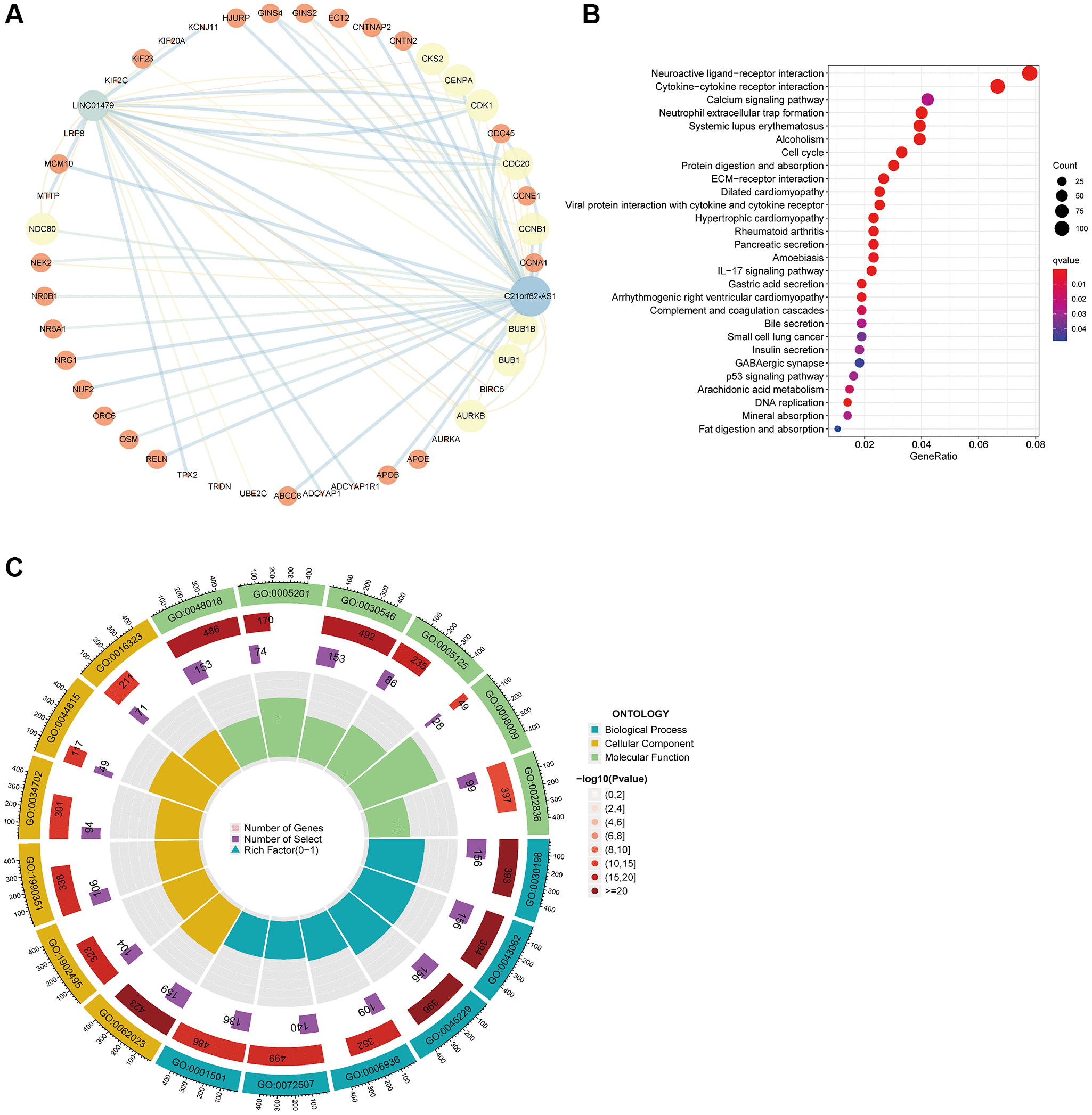
Figure 7. Functional enrichment analysis of lncRNA target genes. (A) Regulatory network of two lncRNA and core target genes. (B) KEGG enrichment analysis of core target genes. (C) GO enrichment analysis results of 74 core target genes.